ich bau mir einen Datenlogger (minilogger Nachbau)

Benutzeravatar
frankyfly
Beiträge: 12239
Registriert: 09.07.2006 20:47:03

#16 Re: ich bau mir einen Datenlogger (minilogger Nachbau)

Beitrag von frankyfly »

Mit dem Fat Dateisystem schau dir mal den "Midilogger" (Link ganz oben) an, der schreibt ja die Daten auf eine SD. da kann man sicher abkupfern bzw die Firmware umstricken, das es für dich passt.

ACS 750 ist natürlich was feines , aber neben den Beschaffungsproblemen (hast du deinen schon, und wenn Ja woher) passt der gar nicht zu einem Low-Buged Projekt. da ist der gekaufte Shunt für Ca 10€ schon Luxus ;)

Einzelzellen überwachung im Flug halte ich bersönlich für nett, aber nicht nötig. Wenn die Zellen so stark driften das man da wirklich aussagekräftige Messungen bekommt. Fällt einem das 1.auch beim Laden auf und 2. lebt der Pack dann nichtmehr lange weil sich die schwächste Zelle recht zügig verabschieden wird.

An sonsten Spannugsteiler > Optokoppler > µControler dann sollte das klappen. ist nur die frage ob das nicht zu großer Schaltungsaufwand ist.
Benutzeravatar
frankyfly
Beiträge: 12239
Registriert: 09.07.2006 20:47:03

#17 Re: ich bau mir einen Datenlogger (minilogger Nachbau)

Beitrag von frankyfly »

es geibt ein kleines Update (erstes brauchbares Fluglogg)
Benutzeravatar
Heli_Crusher
Beiträge: 2721
Registriert: 19.06.2006 14:31:54
Wohnort: Wittlich
Kontaktdaten:

#18 Re: ich bau mir einen Datenlogger (minilogger Nachbau)

Beitrag von Heli_Crusher »

Die ACS gibt es als Samples (Da habe ich die ersten 2 Stk. her) und für ein paar Euro bei Farnell.

Der Vorteil ist, das die einen linearen Ausgang 0 .. 5 V haben von 0 .. max. Strom. Es gibt die auch für mehr als 100 Ampere.

Heute habe ich nochmal einige Stunden über meiner Idee gebrütet. Nach Holger Klabunde oder Micro - SPS ist es kein so großes Problem eine SD-Karte an den AVR zu hängen (Ein paar kleinere Tests mit Codebeispielen aus dem Netz waren sehr erfolgreich) auch ist es mit dem RFM12 Modul von Hope-RF und einer 17 cm langen Antenne sehr lustig herumzuspielen ... Damit könnte man die Daten vom Logger drahtlos im 433 MHz ISM Band zu einem Empfänger schicken.

Leider sehe ich mich ausserstande mit den vorhandenen Mitteln und dem vorhandenen Wissen jemals einen funktionierenden, flugfertigen Logger zu bauen. Es fehlt einfach an Allem, angefangen von der Möglichkeit Platinen zu ätzen, bis hin zur Möglichkeit SMD zu löten.

Michael
Tomahawk HT-CCPM & D-CCPM bestehend aus: 3 x HS 65MG an der TS, FS61BB am Heck, GY-401, R607FS FASST, Kontronik Jazz 40-6-18 Regler, 500TH Motor.
Jeweils ein 3DX500 und ein HDX500.
Sender: Futaba FF-9 (T9CP) mit TM-8
Status: R/C - Helifliegen wird wird wieder trainiert. Einweisung auf der Dynamic WT9 geht gut voran und ich hoffe Ende Januar allein damit fliegen zu dürfen.
Versichert: DMFV. (Zusatz 3)
Benutzeravatar
ER Corvulus
Beiträge: 16688
Registriert: 14.04.2005 23:17:06
Wohnort: ziemlich hoch über Augsburg ;)

#19 Re: ich bau mir einen Datenlogger (minilogger Nachbau)

Beitrag von ER Corvulus »

Heli_Crusher hat geschrieben:bis hin zur Möglichkeit SMD zu löten.
Zustimm ;)

Grüsse WOlfgang
Benutzeravatar
frankyfly
Beiträge: 12239
Registriert: 09.07.2006 20:47:03

#20 Re: ich bau mir einen Datenlogger (minilogger Nachbau)

Beitrag von frankyfly »

Naja SMD-löten mit Hausmitteln (Lötnadel, Pinzette, 0,3mm Lötzinn, dünne Sauglitze, Lupe, ruhige Hände und viel viel Geduld )ist zwar eine Arbeit für leute die Vater und Mutter erschalgen haben und ich drücke mich auch darum wo es eben möglich ist, aber es ist machbar.
fireball

#21 Re: ich bau mir einen Datenlogger (minilogger Nachbau)

Beitrag von fireball »

SMD-Löten geht auch hervorragend mit einem Pizza-Backofen, wenn man den Thermostat brückt ;)

http://thomaspfeifer.net/backofen_smd_reflow.htm
Benutzeravatar
ER Corvulus
Beiträge: 16688
Registriert: 14.04.2005 23:17:06
Wohnort: ziemlich hoch über Augsburg ;)

#22 Re: ich bau mir einen Datenlogger (minilogger Nachbau)

Beitrag von ER Corvulus »

fireball hat geschrieben:SMD-Löten geht auch hervorragend mit einem Pizza-Backofen
Ist das nun 1.April :clown: - oder meint der das Ernst :shock:

.. meins wäres nicht.. jeder wie er mag ...

180Grad reichen? Wunder... und die Bauteile machen das mit *Doppelwunder*

Grüsse Wolfgang - der meist simple 2N-4001 schon beim Löten "knackt" :oops:
fireball

#23 Re: ich bau mir einen Datenlogger (minilogger Nachbau)

Beitrag von fireball »

Voller Ernst. Die Bauteile vertragen das auch problemlos, im professionellen Bereich wird ja mit Reflow-Maschinen in den selben Temperaturbereichen gearbeitet.
Benutzeravatar
-andi-
Beiträge: 3298
Registriert: 20.08.2006 21:32:19
Wohnort: Klagenfurt

#24 Re: ich bau mir einen Datenlogger (minilogger Nachbau)

Beitrag von -andi- »

fireball hat geschrieben:SMD-Löten geht auch hervorragend mit einem Pizza-Backofen, wenn man den Thermostat brückt
ER Corvulus hat geschrieben:180Grad reichen?
:shock:

DAS is mal ne idde! Ich hab so ein ofen dings zuhause - das Therosthat geht bis 225°C...

also brauch ich nur meine Platine mit beuteilen bestücken und ab damit in den Ofen? Klingt ja zu gut um wahr zu sein...

cu
andi - der das mal testen muss! (aber nur wenn frauchen nicht zu hause ist ;-) )
Never touch a running system! - Greif NIE in einen laufenden Heli!

Hurricane 550 Z-Power Z20 1470K/V, Jazz 55-10-32, UBEC HV 5A/6V, TS: S3151, GY401+S9254, SMC16SCAN - 7SFePos (2,3/2,6Ah)
T-Rex 450 SE JGF 500TH, Jazz 40, TS: Savöx SH-0253, S9257, Delerin HRZ, SCM16Scan - 3S 2.2Ah Hyperion VXG3 / SLS ZX, microbeast
Lama V3 Phase II Blätter bissi Bling mit 2S 0,8Ah AHA-LiPo
Walkera 4#3B
Lader Hyperion EOS 0610i DOU, Graupner Ultramat 14 + Lipo Balancer Plus
MX16s

The memory remains
20.08.1983 - 18.08.2008
Benutzeravatar
frankyfly
Beiträge: 12239
Registriert: 09.07.2006 20:47:03

#25 Re: ich bau mir einen Datenlogger (minilogger Nachbau)

Beitrag von frankyfly »

Jup, klappt problemlos, aber die Platinenherstellung ist eben aufwändiger und erfordert äuserste Genauigkeit, denn es ist zwingend eine Lötstopmaske notwendig. also nix mit "mal eben Ätzen und zusammenlöten" und erst recht nix für Anfänger oder Ungeduldige.
Benutzeravatar
asassin
Beiträge: 5931
Registriert: 13.03.2008 21:45:25
Wohnort: Bremen-Brinkum/Stuhr

#26 Re: ich bau mir einen Datenlogger (minilogger Nachbau)

Beitrag von asassin »

Ich hab mal ne Platine in SMD entworfen.
Ist nur 25x25mm groß...
Datenlogger SMD.JPG
Datenlogger SMD.JPG (12.16 KiB) 5107 mal betrachtet
Grüße, Martin

Wave-Helicopter
Benutzeravatar
frankyfly
Beiträge: 12239
Registriert: 09.07.2006 20:47:03

#27 Re: ich bau mir einen Datenlogger (minilogger Nachbau)

Beitrag von frankyfly »

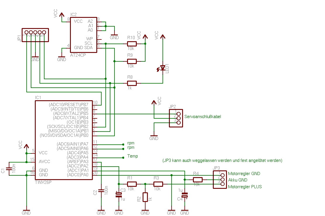
Schick! Was ist denn da alles drauf? Ich sehe nur den Attiny=SO20 und den EEProm=SO8 (nimm direkt den Großen, siehe oben) und einen dicken Klotz den ich nicht richtig zuordnen kann , vermutlich Schnittstelle.

Schau mal ob du nicht noch den OP für Drehzahl und Strommessung mit drauf bekommst. Ist meiner Meinung nach kein unnötiger Schnickschnack sondern absolutes "must have"
Benutzeravatar
asassin
Beiträge: 5931
Registriert: 13.03.2008 21:45:25
Wohnort: Bremen-Brinkum/Stuhr

#28 Re: ich bau mir einen Datenlogger (minilogger Nachbau)

Beitrag von asassin »

der dicke "Klotz" ist nen USB-Anschluss Aber leider noch nicht USB-konform, ich muss mir mal noch nen Schaltplan für'n Konverter raussuchen.

Ist alles drauf, was auf diesem Schaltplan ist...
frankyfly hat geschrieben:Schau mal ob du nicht noch den OP für Drehzahl und Strommessung mit drauf bekommst
Ich weiss noch nicht, welchen ich da genau nehme

Nächste Woche gibts was Neues...
Grüße, Martin

Wave-Helicopter
Benutzeravatar
frankyfly
Beiträge: 12239
Registriert: 09.07.2006 20:47:03

#29 Re: ich bau mir einen Datenlogger (minilogger Nachbau)

Beitrag von frankyfly »

Es geht mal wieder einen kleinen Schritt weiter.

Ich möchte jetzt natürlich auch gerne mal den 500er Loggen, allerdings macht das keinen Spaß, ohne Drehzahl mit auf zu zeichnen. Jetzt hätte ich also wieder einen "Unterbrecher" Basteln müssen, die Lichtschranke befestigen müssen und eine Kiste drumherum bauen müssen um Fremdlicht abzuschirmen. Da hab ich mich lieber nochmal in meine Grabbelkiste gestürzt und einen Hall-Sensor gesucht.

einfach Versorgungspannug und Signalpin angeschlossen, etwas rumprobiert und am Poti gedreht und klappt!

Zumindest auf dem Tisch, wie der Hall mit der Drehzahl klaar kommt muss ich erst testen.
Ca.2400n/min am Kopf macht 40n/sek, ich habe aber 2 Magneten, also 80 Inpulse /Sek Sind nichtmal 100Hz, das sollte der packen, auch wen ich ihn vermutlich weit unter Nennspannung betreibe (habe was von 10-26V oder so im Kopf, Datenblatt habe ich keins, Pinbelegung aus einer Schaltung wo er eingebaut war Bezeichnug "3103I TI8727")
Benutzeravatar
frankyfly
Beiträge: 12239
Registriert: 09.07.2006 20:47:03

#30 Re: ich bau mir einen Datenlogger (minilogger Nachbau)

Beitrag von frankyfly »

kleines Update aus gegebenem Anlass:

1. Der Hall-IC spielt nicht mit. Ca. ab 1000n/min fägt er das spinnen an und kommt nicht mehr mit, aber ich hab mich noch nicht weiter darum gekümmert ( und zu allem Überfuß hab ich mir wohl beim Basteln den OP-AMP zerschossen :roll: )

2. Auf Grund eines kleinen Festplattenproblem musste ich das System neu aufsetzen und dabei feststellen das es die Version "logview für Minilogger" nicht mehr zum Download angeboten wird.
Dominik hat mir Freundlicherweise die Version nochmal zur Verfügung gestellt und mir erlaubt sie Weiter zum Download an zu bieten.

Wer also diese alte Version noch benötigt findet sie ab sofort bei mir zum Download
Antworten

Zurück zu „Projekte“