Seite 393 von 1010
#5881 Re: Der WII-Copter ( Selbstbau-Projekt )
Verfasst: 04.07.2011 15:53:25
von r0sewhite
Jep, Werte verringern, denn Deine Regelung ist zu empfindlich.
#5882 Re: Der WII-Copter ( Selbstbau-Projekt )
Verfasst: 04.07.2011 16:51:05
von Jingej
I-werte immer wenn er sich selbst aufschaukelt (gleichmäßige oder stärker werdendes schwingen über eine achse)- bei zuckungen (sporadisches wackeln oder "in eine richtugn wollen") aber immer nach unwuchten suchen. auch wenn ehr sich ruhig anfühlt, können schwingungen in unterschiedlichen drehzahlen erst auftreten oder sich sogar verstärken (interferenz), manchmal eben genau durch interferenzen pulsierend auftreten ... is schon nich so einfach, aber mit gut gewuchteten props (und evtl motoren) ist schon viel getan. denk dran - schwingungen (auch kleine) sind beschleunigungen - die der beschleuniguungssensor (nunchuk) misst und "fehlinterpretiert"
ein verringern der Werte kann da zwar auch helfen, aber es verringert damit auch die stabilität der steuerung des copters an sich.
#5883 Re: Der WII-Copter ( Selbstbau-Projekt )
Verfasst: 05.07.2011 07:47:44
von Felix68
Hallo,
möchte den BMP085 einsetzen. Dazu habe ich einige Fragen:
1) Finde keinen Schaltplan wie er angeschlossen wird. Ist ja eigentlich ein Bussystem, so daß ich ihn parrallel an den WMP hängen kann, oder?
2) Habe alle Bauteile auf einem Paris 3.0 sitzen mit 3V3. Benötige ich dann noch einen Pegelwandler? Wie schließe ich nun den BMP085 an?
3) Wie kann ich den BMP085 per Fernbedienung ein und ausschalten?
Danke schon mal.
Felix
#5884 Re: Der WII-Copter ( Selbstbau-Projekt )
Verfasst: 05.07.2011 08:13:35
von Crizz
zu 1.) Richtig. Anschluß an +/- / SCL / SDA
zu 2.) Was willst du da noch an Pegeln bearbeiten ? Das wäre allenfalls nötig wenn das Board auf 5 V laufen würde.
zu 3.) Über den AUX-Kanal der Funke.
#5885 Re: Der WII-Copter ( Selbstbau-Projekt )
Verfasst: 05.07.2011 09:49:17
von Felix68
Crizz hat geschrieben:zu 1.) Richtig. Anschluß an +/- / SCL / SDA
zu 2.) Was willst du da noch an Pegeln bearbeiten ? Das wäre allenfalls nötig wenn das Board auf 5 V laufen würde.
zu 3.) Über den AUX-Kanal der Funke.
Danke Crizz,
zu3) Kanal 1-5 sind ja schon belegt, also nehme ich Kanal 6. Sollte kein Problem sein. Aber wo auf dem Paris Board schließ ich dann den Kanal an?
Kanal 5 hängt ja am Mode und schaltet den Nunchuk an und aus. Den Luftdrucksensor möchte ich eigentlich nicht mit dem Nunchuk an und ausschalten.
Dann habe ich noch eine Frage. Wie verhält sich der WiiCopter mit ein geschalteten Luftdrucksensor? Ok er soll mehr oder weniger die Höhe halten, oder?
Gruß
Felix
#5886 Re: Der WII-Copter ( Selbstbau-Projekt )
Verfasst: 05.07.2011 10:02:57
von yacco
Felix, Kanal 6 (AUX2) kann aber nur mit einem Mega-Board (oder Mini Pro mit Summensignal) von der MWC Software ausgewertet werden.
#5887 Re: Der WII-Copter ( Selbstbau-Projekt )
Verfasst: 05.07.2011 11:11:48
von dynai
ACHTUNG!! wer KEINEN PEGELWANDLER verwendet MUSS darauf achten das die INTERNALL PULLUPS auf KEINEM FALL AKTIVIERT SIND.
Grund ist das dann mit hilfe der externen 3,3v die pegel auf 3,3v kommen und der Arduino glücklicherweise 3,3v als logisch 1 werted.
werden die internall pullups aber aktiviert liegen auf SDA und SCL 5V !!!! und das kann dann schon reichen um einen externen sensor zu grillen.
gab darüber schon etliche diskussionen auf rc-groups und im free-flight-imu thread, der macher der FreeFlightImu vertritt hier die meinung das ein zusätzlicher pegelwandler überflüssig wäre, fabio hingegen bited sogar einen an.
ich persönlich favorisiere die pegelwandler lösung, aber das ist rein eine "gefühlssache" ich mags halt lieber wenn die logic pegel eines auf 5v laufenden prozessors auch mit 5v bedient werden, auch wenn der schon 3,3 als EINS werted. (zudem die nummer sicher sicher... )
für alle minimalisten da draussen wird aber die lösung mit externen pullups auf 3,3v der weg sein.
gruß Chris
#5888 Re: Der WII-Copter ( Selbstbau-Projekt )
Verfasst: 05.07.2011 11:35:09
von yacco
Chris, für welche Konfigurationen trifft das zu? Auch auf Arduino Pro Mini + WMP/Nunchuk?
#5889 Re: Der WII-Copter ( Selbstbau-Projekt )
Verfasst: 05.07.2011 11:42:33
von Felix68
yacco hat geschrieben:Felix, Kanal 6 (AUX2) kann aber nur mit einem Mega-Board (oder Mini Pro mit Summensignal) von der MWC Software ausgewertet werden.
Hallo Yacco,
auf meinem Paris 3.0 Board sitzt ja ein Arduino Pro Mini 328 - 5V/16. ist das ein Mini Pro wie Du schreibst? Wie muß die Verkabelung für Kanal 6 verlaufen?
#5890 Re: Der WII-Copter ( Selbstbau-Projekt )
Verfasst: 05.07.2011 11:49:26
von x4FF3
Du kannst mit einem Mini Pro aka Pro Mini 328 nur 5 Eingangssignale nutzen. Wenn du 2 Aux-Kanäle nutzen willst, brauchst du einen Summensignal-Empfänger.
#5891 Re: Der WII-Copter ( Selbstbau-Projekt )
Verfasst: 05.07.2011 12:12:45
von mr_swell
Hallo Harry,
meiner fliegt inzwischen auch

gewöhne mich langsam an den Hexa, ich habe insgesamt etwas niedrigere Werte,
teste nun mal deine.....!!
zusätzlich wurde der BMP085 mit dem angepassten Code verbaut.....
Besten Dank
Jo
#5892 Re: Der WII-Copter ( Selbstbau-Projekt )
Verfasst: 05.07.2011 12:38:52
von dynai
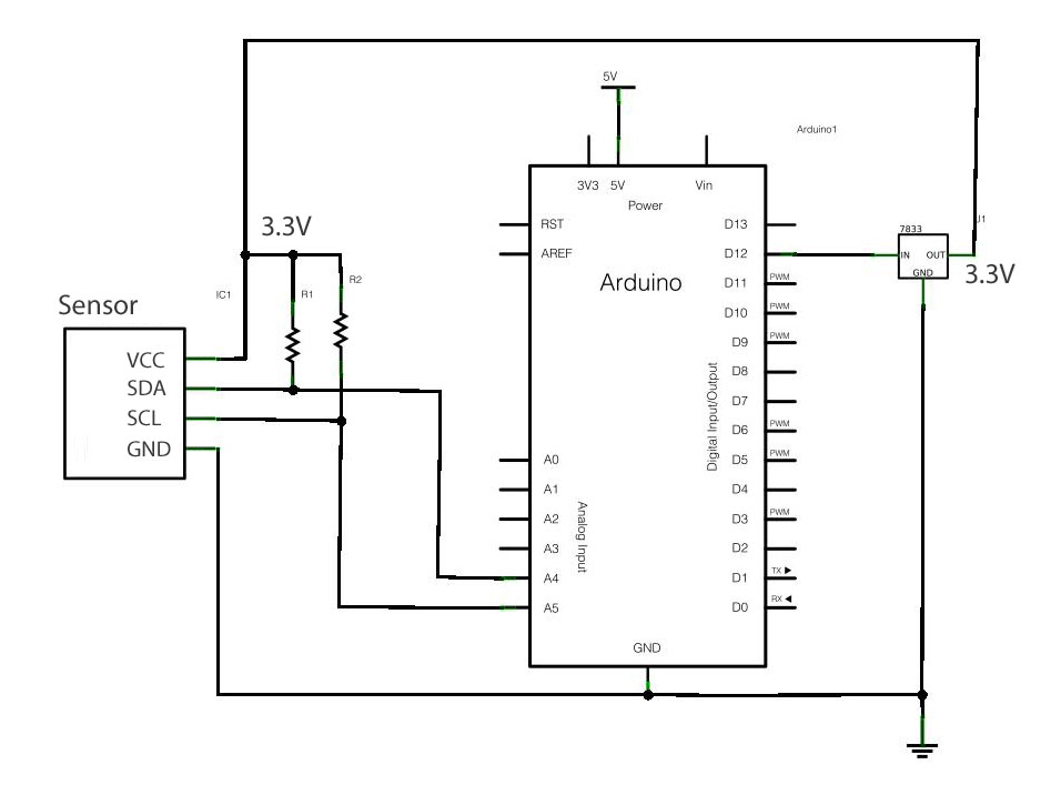
@yacco: bei zum beispiel sowas hier

- arduino_3_3_I2C.jpg (75.7 KiB) 669 mal betrachtet
gruß Chris
#5893 Re: Der WII-Copter ( Selbstbau-Projekt )
Verfasst: 05.07.2011 12:43:54
von dynai
mr_swell hat geschrieben:BMP085 mit dem angepassten Code verbaut.....
hi

ich glaub ich hab da was verpasst kannst du mir kurz den link/code info und was der code dann bewirkt dazu posten, danke
gruß Chris
#5894 Re: Der WII-Copter ( Selbstbau-Projekt )
Verfasst: 05.07.2011 12:45:33
von yacco
Chris, dann stimmt es nicht, dass die WMPs schon einen 3.3V Spannungsregler mitbringen (siehe
http://www.rchelifan.org/viewtopic.php? ... r#p1187648)?
#5895 Re: Der WII-Copter ( Selbstbau-Projekt )
Verfasst: 05.07.2011 13:19:21
von mr_swell
hier im Forum #5255 von Anderl » 04.06.2011 10:28:45
http://www.rchelifan.org/viewtopic.php? ... 5#p1247887
Gruß Jo
dynai hat geschrieben:mr_swell hat geschrieben:BMP085 mit dem angepassten Code verbaut.....
hi

ich glaub ich hab da was verpasst kannst du mir kurz den link/code info und was der code dann bewirkt dazu posten, danke
gruß Chris