Seite 1 von 5
#1 Eigenbau Strom-/Einzelzellen Sensor für HOTT und Jeti?
Verfasst: 23.07.2012 18:40:23
von ColaFreak
Hallo zusammen,
nachdem hier doch ein paar Arduino Profis rumlaufen wollte ich mal fragen es generell möglich ist so etwas zu realisieren. Es gibt schon einige Ansätze aber irgendwie komm ich da mit meinem Verständnis noch nicht wirklich weiter. Ich habe jetzt einen HOTT-Sender und würde sowas gerne mal ausprobieren. Eventuell findet sich jemand der mir dabei helfen kann

(zu the-fallen schiel). Bestimmt hätte so ein Bausatz auch einige Abnehmer (zu Crizz schiel

), da es im Moment nur die AiR Module oder das teure Unilog gibt.
http://www.rc-network.de/forum/showthre ... schlüsselt
#2 Re: Eigenbau Strom-/Einzelzellen Sensor für HOTT und Jeti?
Verfasst: 23.07.2012 18:53:24
von Heling
*auch Interesse anmeld*

#3 Re: Eigenbau Strom-/Einzelzellen Sensor für HOTT und Jeti?
Verfasst: 23.07.2012 18:55:08
von helihopper
Heling hat geschrieben:*auch Interesse anmeld*

dito
Allerdings an Lösungen, die nicht den Stromverbrauch über die Tankanzeige zeigen und die Spannung als Höhenangabe
Harald
#4 Re: Eigenbau Strom-/Einzelzellen Sensor für HOTT und Jeti?
Verfasst: 23.07.2012 20:33:09
von ColaFreak
#5 Re: Eigenbau Strom-/Einzelzellen Sensor für HOTT und Jeti?
Verfasst: 23.07.2012 20:42:09
von ColaFreak
#6 Re: Eigenbau Strom-/Einzelzellen Sensor für HOTT und Jeti?
Verfasst: 23.07.2012 21:05:12
von adrock
Hi,
müsste dann aber schön klein werden... dann könnte man es sogar im 450er einsetzen...
Die Schaltung ist ja recht einfach, Spannungsteiler um die Spannung herunterzubringen auf den Bereich welchen der AVR messen kann. Wozu sollen die Dioden gut sein? Ist irgendwo angegeben was es für welche sind?
Man kann ja dem Sender einfach ein Airmodul "vormachen", dann werden die Spannungen auch korrekt angezeigt. Wollte mich auch schon damit beschäftigen. Evtl. könnte man ja noch einen Drehzahlsensor vorsehen?
Grüße
Markus
#7 Re: Eigenbau Strom-/Einzelzellen Sensor für HOTT und Jeti?
Verfasst: 23.07.2012 21:19:02
von ColaFreak
Klein sieht es zumindest aus das Arduino Pro Mini wiegt auch nur 2gr und hat die Abmessungen: 18x33mm. Damit sollte sich was Kleines realisieren lassen. Eventuell wäre zur Strommessung so ein Hallsensor was wie er vom General Airmodule verwendet wird? Hier ist sowas beschrieben für den Wiicopter:
http://fpv-community.de/showthread.php? ... all-Sensor.
Sowas eventuell als Sensor (wenn nicht HALL)?
http://www.flytron.com/sensors/64-ultra ... ensor.html
Der hier geht bis 200A:
http://www.avnet-memec.eu/products/news ... ensor.html
#8 Re: Eigenbau Strom-/Einzelzellen Sensor für HOTT und Jeti?
Verfasst: 23.07.2012 23:03:22
von fireball
Setzt doch einfach das Protokoll der FrSky-Sensoren auf Graupner um. Das sollte doch mit einem der kleinsten Atmels gehen - und der Kram ist wirklich günstig zu haben und in Stückzahlen verfügbar.
#9 Re: Eigenbau Strom-/Einzelzellen Sensor für HOTT und Jeti?
Verfasst: 23.07.2012 23:06:46
von ColaFreak
Hm, cooler Ansatz. Muss ich mal mit the-fallen besprechen

.
#10 Re: Eigenbau Strom-/Einzelzellen Sensor für HOTT und Jeti?
Verfasst: 17.10.2012 12:01:32
von Lx386
Hab jetzt mal wieder die ein wenig älteren Beiträge durchgesucht und bin auf diesen hier gestoßen.
Bin grad selber am Basteln eines Sensors für die Hott Telemetrie, da ich mir jetzt doch was tolles von Graupner geleistet hab, kommt zwar erst nächste Woche aber aus Vorfreude hab ich schon mal mit dem Basteln angefangen

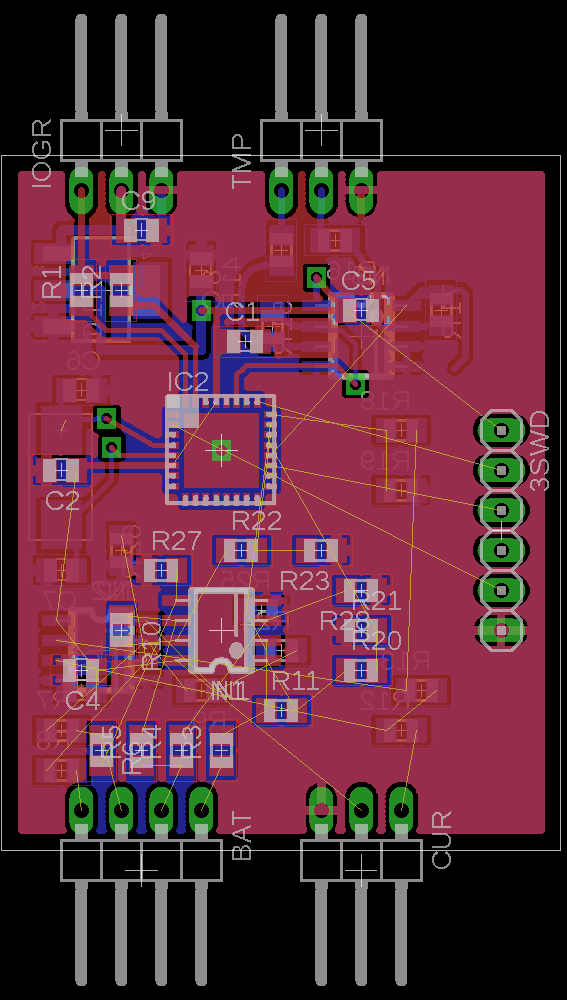
Das Sensor Modul ist im Moment noch für 3S ausgelegt (Es gehen auch mehr mit etwas mehr Aufwand) die differenziell gemessen werde, also gleiche Auflösung für jede Zelle. Auch lassen sich 2 Temperaturfühler und ein Stromsensor anschließen. Das Boarddesign ist noch nicht fertig, (Hier mal ein Bild des jetzigen Standes, stark vergrößert)

- Sensoreinheit Graupnter im Design
- GR_Sensor.jpg.png (52.1 KiB) 5708 mal betrachtet
bin mir auch noch nicht ganz sicher ob ich nicht ein anderes Gehäuse für den uC wählen werde. Wollte diese Form mal ausprobieren wie sich die reflow löten lässt. Auch die Vias (Durchkontaktierungen) sind noch im Moment sehr groß,
das liegt daran das ich selber nur 0.8 mm Durchkontaktierungen herstellen kann. Später falls es mal zu einer Fertigung kommen sollte wird das ganze natürlich noch etwas kleiner werden
Software kann ich dann machen wenn meine Graupner da ist zum experimentieren
Grüße,
Stefan
#11 Re: Eigenbau Strom-/Einzelzellen Sensor für HOTT und Jeti?
Verfasst: 17.10.2012 16:16:54
von RoadRunner373
Super, weiter so. Bin auch sehr interessiert an der Geschichte.

#12 Eigenbau Strom-/Einzelzellen Sensor für HOTT und Jeti?
Verfasst: 17.10.2012 16:22:38
von Helikiller
Bin auch sehr interessiert.......

#13 Re: Eigenbau Strom-/Einzelzellen Sensor für HOTT und Jeti?
Verfasst: 17.10.2012 21:16:12
von ingo_s
Hi,
für den MPX Sensorbus habe ich so etwas schon über ein Jahr. Für Graupner fehlt nur die Bus Anbindung, Protokoll habe ich auch schon vorliegen. Mangels Hott in meinem Umfeld habe ich noch keine Adaptierung an Hott gemacht. Eventuell hat ja jemand anders Lust das zu machen. Leiterplatten in verschiedenen Ausführungen habe ich mal machen lassen und sind in kleinsten Mengen verfügbar.
Am besten mal meinen Flächen-Thread ansehen:
http://www.rc-network.de/forum/showthre ... hlight=DIY
Gruß Ingo
#14 Re: Eigenbau Strom-/Einzelzellen Sensor für HOTT und Jeti?
Verfasst: 18.10.2012 09:12:30
von Lx386
ingo_s hat geschrieben:Hi,
für den MPX Sensorbus habe ich so etwas schon über ein Jahr. Für Graupner fehlt nur die Bus Anbindung, Protokoll habe ich auch schon vorliegen. Mangels Hott in meinem Umfeld habe ich noch keine Adaptierung an Hott gemacht. Eventuell hat ja jemand anders Lust das zu machen. Leiterplatten in verschiedenen Ausführungen habe ich mal machen lassen und sind in kleinsten Mengen verfügbar.
Am besten mal meinen Flächen-Thread ansehen:
http://www.rc-network.de/forum/showthre ... hlight=DIY
Gruß Ingo
So weit wie es bei den schönen MPX sensoren ist bin ich noch lange nicht, mir geht es aber eher um die Freude am Basteln
Muss ja auch noch auf meine HOTT warten bis ich dann testen kann, ich muss mir ja in meinem Heli was an Platz sparen und das kann man ja mit Graupner Sensoren nicht wirklich
Gruß,
Stefan
#15 Re: Eigenbau Strom-/Einzelzellen Sensor für HOTT und Jeti?
Verfasst: 18.10.2012 09:58:33
von ingo_s
Hi Stefan,
hast Du die Spec von den Hott Sensoren, wenn nicht dann einfach per Email anfordern. Eigene Sensoren bauen ist auch ein schönes Hobby, wobei man da sich genau das bauen kann, was man benötigt. Hott hat leider im Gegensatz zu MPX je Sensor ein proparitäres Datenformat das dummerweise auch dem Sender bekannt sein muß. Leider fahren diese Schiene außer MPX nach meinem bisherigem Kenntnisstand praktisch alle Hersteller, teilweise sogar mit I2C Anbindung. Am schlimmsten finde ich das bei jedem neuen Sensor dann ein Sender Update notwendig ist. Ich frage mich wieso hat auf so etwas unflexibles gesetzt oder ist es Absicht?
Viel Spaß und Erfolg!
Grüße
Ingo