Arducopter Flightmode Switch

Antworten
Benutzeravatar
VoBo
Beiträge: 334
Registriert: 09.09.2008 09:23:30
Wohnort: 49757 Werlte
Kontaktdaten:

#1 Arducopter Flightmode Switch

Beitrag von VoBo »

Moin Leute,

ich habe mal wieder etwas gebastelt .....

Diesmal ist es ein Flightmode Switch für meinen Arducopter.
IMAG0559.jpg
IMAG0559.jpg (156.44 KiB) 1023 mal betrachtet
Im Prinzip ist das ganze einfach nur ein digitales Poti, welches an einen freien Proportional-Kanal angeschlossen. So können 6 unterschiedliche Flightmodes ausgewählt werden (in der Arducopter Software so vorgesehen).

Das Umschalten läuft wie folgt:
1. Ein neuer Flightmode wird ausgewählt
2. je nach Flightmode wird eine Anzahl Töne ausgegeben (wichtig für FPV) und die zugehörige LED sowie die Enter LED fangen an zu blinken.
3. Wird mit Enter bestätigt, wechselt der Flightmode
4. Wird nicht bestätigt, hören die LED´s nach kurzer Zeit auf zu blinken und der vorherige Mode bleibt.

Die gewünschten Poti-Werte (bzw. das RC-Signal) kann mit einem Trimmpoti eingestellt und auf einer der 6 Tasten gespeichert werden. Dazu muss meim Einschalten der Setup-Jumper gesetzt sein.

Ich denke das ganze ist soweit selbsterklärend.

Die Software ist in Bascom geschrieben. Diese und die Eagle Files gebe ich bei Bedarf gerne weiter.

Hier ein kleines Video von der Funktionsweise:



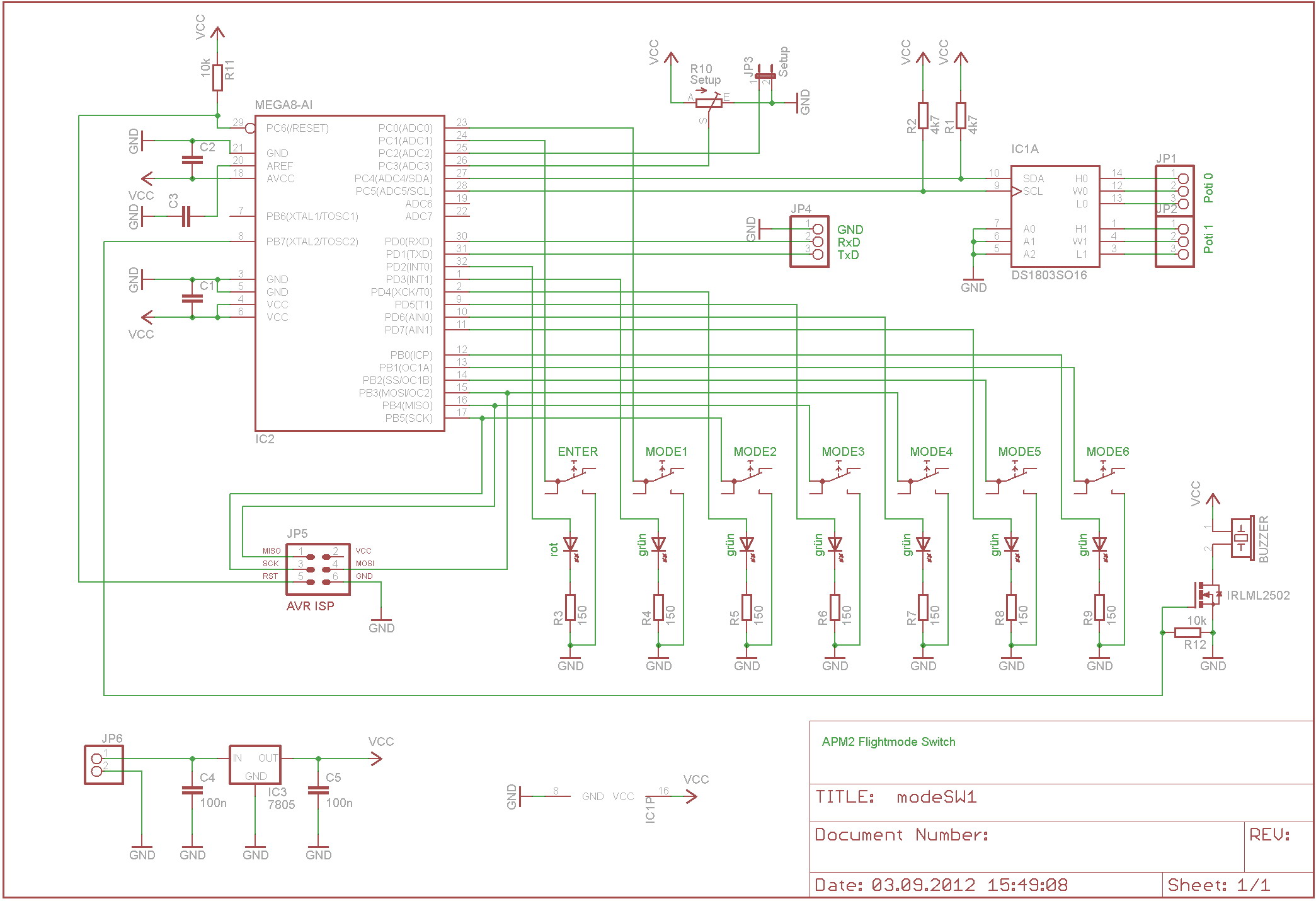
... und hier das Schaltbild:
flightmode.jpg
flightmode.jpg (328.06 KiB) 1023 mal betrachtet
Gruss
Volker
MWCLight -> http://www.rc-heli-fan.org/viewtopic.php?f=255&t=82517
MWCLightRGB -> http://www.rc-heli-fan.org/quadrocopter ... 94487.html
div. MultiWiiCopter
div. Schaumwaffeln (im Schnitt so 5-10 Stück)
MC-22 mit ACT (Mode2) für alles was mit Hubi´s zu tun hat
MX-22 mit ACT (Mode1) für alles was nach Fläche aussieht
usw ..... (halt alles, was einen so ruiniert :-) )
Benutzeravatar
dynai
Beiträge: 872
Registriert: 15.01.2006 20:27:51
Wohnort: Esslingen u. Langen bei Bregenz

#2 Re: Arducopter Flightmode Switch

Beitrag von dynai »

Einfach genial! :shock:

Darf man fragen ob du Arducopter original oder Megapirate fliegst?

Gruß Chris
Vario Sky-Fox: OS MAX 61; GY 401 + S9254 Servo; Taumelscheibe: 4x S 9001; 35Mhz
T-REX 450 S CF:Motor: 2221-8; RONDO flybarless ; Jazz 40-6-18; TS: 3x robbe FS 60; HS: S9257; 2.4GHz

FC 18V3plus 35 MHz; FF-7 (T7CP) 2,4 GHz
Benutzeravatar
VoBo
Beiträge: 334
Registriert: 09.09.2008 09:23:30
Wohnort: 49757 Werlte
Kontaktdaten:

#3 Re: Arducopter Flightmode Switch

Beitrag von VoBo »

Ich fliege die Originale Software.

Die Idee hatten auch schon andere (In der Ardupilot Group) !
Diese basieren aber meistes auf dem Adruino. Ich wollte lieber was eigenes machen.
Die Idee schwirrte mir schon im Kopf herum, als ich meine APM2 das erste Mal eingerichtet habe :)

Gruss
Volker
MWCLight -> http://www.rc-heli-fan.org/viewtopic.php?f=255&t=82517
MWCLightRGB -> http://www.rc-heli-fan.org/quadrocopter ... 94487.html
div. MultiWiiCopter
div. Schaumwaffeln (im Schnitt so 5-10 Stück)
MC-22 mit ACT (Mode2) für alles was mit Hubi´s zu tun hat
MX-22 mit ACT (Mode1) für alles was nach Fläche aussieht
usw ..... (halt alles, was einen so ruiniert :-) )
Antworten

Zurück zu „Allgemeines“