Seite 1 von 6
#1 Inter-Ex 2012
Verfasst: 10.09.2012 16:06:45
von Husi
Die Inter-Ex in der Nähe von Stuttgart ist leider rum...
Ich kann euch hier eine kleine Auswahl der Modell zeigen, die ihr verpasst habt.
Was ist die Inter-Ex überhaupt?
Auf deren
Homepage wird definiert: "Die Inter-Ex - das Treffen für Querdenker"
Sehr Interessant fand ich dieses Modell:

- Inter-Ex_2010_rot_Wing_01.jpg (130 KiB) 7448 mal betrachtet
Die "Walzen" werden in Rotation versetzt und erzeugen beim hinzukommen von Horizontalgeschwindigkeit Auftrieb.
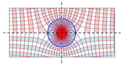
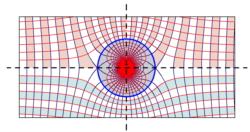
Vor einiger Zeit hatte ich mal die Strömung um einen Kreis mittels der Potentialtheorie gerechnet. Wird der Kreis / Zylinder jetzt in Rotation versetzt, dann ergibt sich die Strömung, die wir von unseren Profilen kennen.

- Strömung um einen Zylinder klein.jpg (28.22 KiB) 7471 mal betrachtet

- Inter-Ex_2010_rot_Wing_02.jpg (113.7 KiB) 7448 mal betrachtet

- Inter-Ex_2010_rot_Wing_03.jpg (79.21 KiB) 7446 mal betrachtet
Und hier der Beweis, das es funktioniert und fliegt:

- Inter-Ex_2010_rot_Wing_04.jpg (30.48 KiB) 7449 mal betrachtet

- Inter-Ex_2010_rot_Wing_05.jpg (33.07 KiB) 7448 mal betrachtet

- Inter-Ex_2010_rot_Wing_06.jpg (29.53 KiB) 7446 mal betrachtet

- Inter-Ex_2010_rot_Wing_07.jpg (110.76 KiB) 7447 mal betrachtet
#2 Re: Inter-Ex 2012
Verfasst: 10.09.2012 16:10:41
von Husi
#3 Re: Inter-Ex 2012
Verfasst: 10.09.2012 16:14:59
von Husi
Hier noch Bilder von recht "normalen" Modellen.
Ein Tri-Copter:

- Inter-Ex_2010_Bierlady_01.jpg (149.25 KiB) 7438 mal betrachtet

- Inter-Ex_2010_Bierlady_02.jpg (178.5 KiB) 7437 mal betrachtet
Hier hat der Fahrradfahrer wirklich mit den Beinen "gestrampelt", wenn der Motor an war.

- Inter-Ex_2010_Fahrrad_01.jpg (24.99 KiB) 7436 mal betrachtet
Ein Kinder-Drachen, mit RC-Anlage und Motor:

- Inter-Ex_2010_Adler_01.jpg (27.43 KiB) 7437 mal betrachtet

- Inter-Ex_2010_Adler_02.jpg (25.3 KiB) 7438 mal betrachtet
#4 Re: Inter-Ex 2012
Verfasst: 10.09.2012 16:20:26
von Husi
#6 Re: Inter-Ex 2012
Verfasst: 10.09.2012 16:22:14
von acanthurus
SCHEISSE hab ich echt voll verbaselt. Ich hätte sogar ZEIT gehabt. Och nö...
Danke für die Bilder.
Andi
#7 Re: Inter-Ex 2012
Verfasst: 10.09.2012 16:24:40
von Husi
acanthurus hat geschrieben:SCHEISSE hab ich echt voll verbaselt. Ich hätte sogar ZEIT gehabt. Och nö...
Das nächste mal sage ich dir Bescheit, Ok?
PS: Alex K. war auch dabei... Wir hatten mit einigen Teilnehmern sehr nette Diskussionen.
#11 Re: Inter-Ex 2012
Verfasst: 10.09.2012 18:11:03
von Kekskutscher
geile fotos danke.
#12 Re: Inter-Ex 2012
Verfasst: 10.09.2012 19:54:14
von Heling
Schöne Bilder!
Husi hat geschrieben:Die "Walzen" werden in Rotation versetzt und erzeugen beim hinzukommen von Horizontalgeschwindigkeit Auftrieb.
Der gute Magnus-Effekt.

In der Schiffahrt bereits ein alter Hut. 1924 fuhr die
"Buckau" mit Hilfe der Flettner-Rotoren, und ganz aktuell gibt es die
"E-Ship 1" mit vier solcher Rotoren.
Und für Luxusyachten gibt es die Quantum Zero Speed Stabilizers, die ebenfalls diesen Effekt ausnutzen.
#13 Re: Inter-Ex 2012
Verfasst: 10.09.2012 20:15:19
von Friso
Hat das mit den Walzen was mit dem Coanda-Effekt zu tun?
Danke für die Bilder Mirco!
Grüsse,
#14 Re: Inter-Ex 2012
Verfasst: 10.09.2012 21:29:34
von Fabe
Danke für die Bilder!
#15 Re: Inter-Ex 2012
Verfasst: 11.09.2012 19:33:07
von StephanB
Hallo Husi,
mein Name ist Stephan und ich war an der Organisation der diesjährigen Inter-Ex nicht ganz unbeteiligt.
Du hast da Super-Fotos gemacht, auch von meinen Modellen. Als Mit-Verantwortlicher kommt man nicht so wirklich zum Fotografieren, drum meine Frage:
Könnte ich deine Fotos in fullres bekommen? Ist mein erster Post hier, kannst Du meine Mailadresse im Profil sehen? Ich habe sie eben beim Registrieren angegeben. Ansonsten steht Sie im Impressum meiner Homepage
http://www.stephanb.rchomepage.com (erste Seite unten aufs Bildchen klicken).
Danke vorab.
Grüße
Stephan
Inter-Ex.Orga
PS: haben wir uns unterhalten? Ich war der mit Rochen und Rumpelstoss.