Spannungsmessungen mit einem PIC oder ATMEL ????
#1 Spannungsmessungen mit einem PIC oder ATMEL ????
Hallo Elektroniker,
wer von euch hat sowas schinmal realisiert, bzw. könnte mir sowas organisieren:
5 parallele Spannungsmessungen, 0-5V mit einer Abtastrate von 100ms und einer Auflösung von >=10Bit. Daten über eine serielle Schnittstelle ausgeben.
Habe folgendes vor: Einfach die Schaltung an den Balanceranschlüss des Lipopacks hängen und unter Last mit einem Notebook die Einzellspannungen des Packs aufzeichen. So könnte man relativ einfach defekte Zelle früh lokalisieren und die Qualität eines Akkupacks feststellen. Auf wäre es einfach die Spannungsalagen verschidener Packs zu vergleichen....
Leider fehlt mir die Erfahrung und das Equipement um das ohne großen Aufwand zu realisieren.
Wer kann da zu einem vernünfitgen Preis helfen?
RUDI
wer von euch hat sowas schinmal realisiert, bzw. könnte mir sowas organisieren:
5 parallele Spannungsmessungen, 0-5V mit einer Abtastrate von 100ms und einer Auflösung von >=10Bit. Daten über eine serielle Schnittstelle ausgeben.
Habe folgendes vor: Einfach die Schaltung an den Balanceranschlüss des Lipopacks hängen und unter Last mit einem Notebook die Einzellspannungen des Packs aufzeichen. So könnte man relativ einfach defekte Zelle früh lokalisieren und die Qualität eines Akkupacks feststellen. Auf wäre es einfach die Spannungsalagen verschidener Packs zu vergleichen....
Leider fehlt mir die Erfahrung und das Equipement um das ohne großen Aufwand zu realisieren.
Wer kann da zu einem vernünfitgen Preis helfen?
RUDI
*
http://barnie.homeip.net --- http://www.rudi-hubi.de.vu
EVO 9 incl. Synthi und Scanner - Pic-Clone (FWT) - TREX in Standard mausgrau mit SS23 - diverse Flächenmodelle
http://barnie.homeip.net --- http://www.rudi-hubi.de.vu
EVO 9 incl. Synthi und Scanner - Pic-Clone (FWT) - TREX in Standard mausgrau mit SS23 - diverse Flächenmodelle
#2
Hi,
habe mir zu genau diesem Thema auch schon gedanken gemacht.
Ich arbeite mit PICs, mit Amtel habe ich noch keine Erfahrung.
Preiswert geht das mit einem DSP (DigitalSignalProcessor), hat 12Bit 8Kanäle und 100ms (10 Samples pes sec) kein Problem.
Processor selbst kostet ca. 5-6 Euro, der größte Aufwand ist das Board.
Die modernen PIC sind fast alle für SMD, aber mit etwas Übung ist auch Pitch 0.5 kein Problem. (habe ich schon realisiert)
Kann, wenn ich das jetzt richtig im Kopf habe bis 100k samles per Sec, Parallel.
RS232 ist auch integriert, muß 'nur' mit einem Pegelwandler von 3,3 bzw 5 Volt auf +/- 12 V für V24 gewandelt werden.(Ist ein 14-Pin IC und 4 Elkos)
Problem bei Deiner Beschreibung des Messens von 0-5V liegt daran das die LiPo-Zellen in Serie geschaltet sind, und damit muß mann immer Spannungsdifferenzen messen, oder mit höherer Auflösung den gesammten Spannungsbereich des LiPo-Packs messen.
Der Rest ist dann Mathe.
Beim Messen von Differenzen (Analogschaltung), muß man aufpassen das man keine Messfehler mit einbaut. Die Zusatzschaltung muß Themparaturstabiel sein.
Welche Auflösung soll es denn sein? Wenn man 10Bit auf 5 Volt verteilt sind es ca. 1 mV.
Also der DsPIC kann 12 Bit dann kann man einen 4SxP-Lipo mssen mit ca. 1mV Aulösung.
Wenn Du willst sende mir mal ne PN.
Gruss Martin
habe mir zu genau diesem Thema auch schon gedanken gemacht.
Ich arbeite mit PICs, mit Amtel habe ich noch keine Erfahrung.
Preiswert geht das mit einem DSP (DigitalSignalProcessor), hat 12Bit 8Kanäle und 100ms (10 Samples pes sec) kein Problem.
Processor selbst kostet ca. 5-6 Euro, der größte Aufwand ist das Board.
Die modernen PIC sind fast alle für SMD, aber mit etwas Übung ist auch Pitch 0.5 kein Problem. (habe ich schon realisiert)
Kann, wenn ich das jetzt richtig im Kopf habe bis 100k samles per Sec, Parallel.
RS232 ist auch integriert, muß 'nur' mit einem Pegelwandler von 3,3 bzw 5 Volt auf +/- 12 V für V24 gewandelt werden.(Ist ein 14-Pin IC und 4 Elkos)
Problem bei Deiner Beschreibung des Messens von 0-5V liegt daran das die LiPo-Zellen in Serie geschaltet sind, und damit muß mann immer Spannungsdifferenzen messen, oder mit höherer Auflösung den gesammten Spannungsbereich des LiPo-Packs messen.
Der Rest ist dann Mathe.
Beim Messen von Differenzen (Analogschaltung), muß man aufpassen das man keine Messfehler mit einbaut. Die Zusatzschaltung muß Themparaturstabiel sein.
Welche Auflösung soll es denn sein? Wenn man 10Bit auf 5 Volt verteilt sind es ca. 1 mV.
Also der DsPIC kann 12 Bit dann kann man einen 4SxP-Lipo mssen mit ca. 1mV Aulösung.
Wenn Du willst sende mir mal ne PN.
Gruss Martin
#3
Ich habe auch mal etwas gesucht, mit dem PIC 16F688 müsste es auch gehen...
Das Problem der der Differenzmessung ist mir auch bewusst, da die Eingänge nicht komplett entkoppelt sind und eine gemeinsame Masse haben. Deshalb auch die Frage in die Runde, wie kann man sowas entkoppeln, bzw. gibt es da nicht schon was fertiges?
RUDI
PS: Ich denke, wir sollten das erstmal öffentlich weiter verarbeiten, denn hier sind noch ein paar Electronics unterwegs
Das Problem der der Differenzmessung ist mir auch bewusst, da die Eingänge nicht komplett entkoppelt sind und eine gemeinsame Masse haben. Deshalb auch die Frage in die Runde, wie kann man sowas entkoppeln, bzw. gibt es da nicht schon was fertiges?
RUDI
PS: Ich denke, wir sollten das erstmal öffentlich weiter verarbeiten, denn hier sind noch ein paar Electronics unterwegs
*
http://barnie.homeip.net --- http://www.rudi-hubi.de.vu
EVO 9 incl. Synthi und Scanner - Pic-Clone (FWT) - TREX in Standard mausgrau mit SS23 - diverse Flächenmodelle
http://barnie.homeip.net --- http://www.rudi-hubi.de.vu
EVO 9 incl. Synthi und Scanner - Pic-Clone (FWT) - TREX in Standard mausgrau mit SS23 - diverse Flächenmodelle
#4
>>>> PS: Ich denke, wir sollten das erstmal öffentlich weiter verarbeiten, denn hier sind noch ein paar Electronics unterwegs <<<<
Kein Problem, OK.
Ich dachte nur eventuell an ein Gespräch per Skype oder Tel, Ergebnis sollte dann schon hierhin. Wollte nur meine Tel-Nr nicht so Posten, da auch Robots Foren durchsuchen, und dann ist man vor Spam nicht mer sicher. Tel-Nr ist sonst kein Geheimnis.
Aber nun zum Problem.
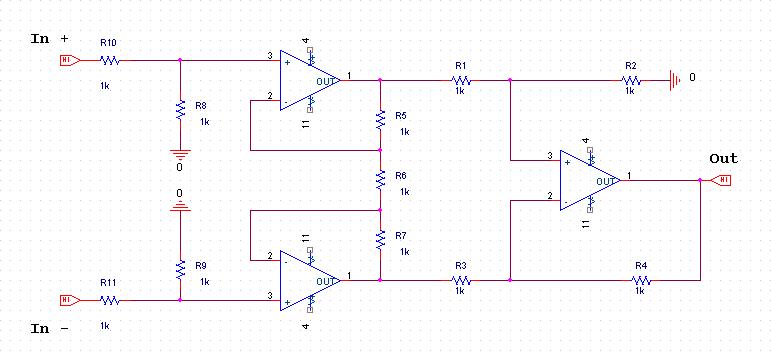
Wenn man einen Differenzverstärker so diemensioniert, das mann auch Spannungen mit höherem Potential verarbeiten kann.
Im Attachment ein Vorschlag (hat hoffentlich gefunzt), eine Möglichkeit, ohne Dimensionierung (nur Default-Werte aus dem CAD-Prog)
Diese Schaltung bräuchet man dann für jeden Kanal, LiPo-Zelle.
Die SpannungsDiff IN+ und IN- liegt dann auf Basis von Out-GND vor.
Aber alle Komponenten die in der Schaltung im Analogbereich hinzukommen, haben oft auch Temp-Probleme.
Kein Problem, OK.
Ich dachte nur eventuell an ein Gespräch per Skype oder Tel, Ergebnis sollte dann schon hierhin. Wollte nur meine Tel-Nr nicht so Posten, da auch Robots Foren durchsuchen, und dann ist man vor Spam nicht mer sicher. Tel-Nr ist sonst kein Geheimnis.
Aber nun zum Problem.
Wenn man einen Differenzverstärker so diemensioniert, das mann auch Spannungen mit höherem Potential verarbeiten kann.
Im Attachment ein Vorschlag (hat hoffentlich gefunzt), eine Möglichkeit, ohne Dimensionierung (nur Default-Werte aus dem CAD-Prog)
Diese Schaltung bräuchet man dann für jeden Kanal, LiPo-Zelle.
Die SpannungsDiff IN+ und IN- liegt dann auf Basis von Out-GND vor.
Aber alle Komponenten die in der Schaltung im Analogbereich hinzukommen, haben oft auch Temp-Probleme.
- Dateianhänge
-
- DiffAmp.jpg (40.86 KiB) 268 mal betrachtet
Zuletzt geändert von Rex-Pilot am 02.05.2006 12:40:16, insgesamt 1-mal geändert.
#5
OK, das mit der TelNr ist klar...
Ich möchte genau aus diesem Grund den Analogteil so klein wie möglich halten... Leider war kein Anhang dabei!
RUDI
Ich möchte genau aus diesem Grund den Analogteil so klein wie möglich halten... Leider war kein Anhang dabei!
RUDI
*
http://barnie.homeip.net --- http://www.rudi-hubi.de.vu
EVO 9 incl. Synthi und Scanner - Pic-Clone (FWT) - TREX in Standard mausgrau mit SS23 - diverse Flächenmodelle
http://barnie.homeip.net --- http://www.rudi-hubi.de.vu
EVO 9 incl. Synthi und Scanner - Pic-Clone (FWT) - TREX in Standard mausgrau mit SS23 - diverse Flächenmodelle
#6
Also ich arbeite mit 8 Bit AVRs. Ätze und Bestücke Prototypen auch ohne Probleme doppelseitig bis 0402 SMD Bauteile (siehe z.B meine HP).
Könnte da gerne helfen aber für ein einziges Sample fang ich dafür net an. Ab 10 Stück sieht das dann schon wieder anders aus.
EDIT: man könnte auch statt Seriell direkt USB nehmen mit einem Mikro USB Stecker direkt on Board. Sowas hab ich auch schon öfter gemacht.
Könnte da gerne helfen aber für ein einziges Sample fang ich dafür net an. Ab 10 Stück sieht das dann schon wieder anders aus.
EDIT: man könnte auch statt Seriell direkt USB nehmen mit einem Mikro USB Stecker direkt on Board. Sowas hab ich auch schon öfter gemacht.
#7
wenn allgm. Interesse an sowas besteht, kann man sich ja mal Gedanken darüber machen. Im Moment gehts mir um einen einfache kleine Schaltung für den Eigenbedarf! Wäre auch mit einem fliegenden Aufbau zufrieden.
RUDI
RUDI
*
http://barnie.homeip.net --- http://www.rudi-hubi.de.vu
EVO 9 incl. Synthi und Scanner - Pic-Clone (FWT) - TREX in Standard mausgrau mit SS23 - diverse Flächenmodelle
http://barnie.homeip.net --- http://www.rudi-hubi.de.vu
EVO 9 incl. Synthi und Scanner - Pic-Clone (FWT) - TREX in Standard mausgrau mit SS23 - diverse Flächenmodelle
#8
wäre so eine Schaltung nicht viel interessanter wenn man die Daten direkt im Flug ermittelt und nachher ausliest ?
#9
Ich haben einen Datalogger für Strom und Spannung, Temp und Umdrehung während des Flugs. Wichtig wären mir im Momnet nur die Daten der Einzelzellen und die kann ich auch in der Werkstatt ermitteln und brauche mir keine Gedanken zu Größe und Gewicht der Schaltung zu machen. Wenn das auch einfach und klein für "unterwegs" geht , auch gut! 
RUDI
RUDI
*
http://barnie.homeip.net --- http://www.rudi-hubi.de.vu
EVO 9 incl. Synthi und Scanner - Pic-Clone (FWT) - TREX in Standard mausgrau mit SS23 - diverse Flächenmodelle
http://barnie.homeip.net --- http://www.rudi-hubi.de.vu
EVO 9 incl. Synthi und Scanner - Pic-Clone (FWT) - TREX in Standard mausgrau mit SS23 - diverse Flächenmodelle
#10
Für den OP würde ich den LM6134 vorschlagen, 3,3 oder 5V OK, Rail-To-Rail In/Out.
Und für den Prozessor den dsPIC30F5011. Preis bei 1-25 Stk 6,81 Euro + MwSt + Versand.
Microchip liefert auch in kleinen Stückzahlen.
Zur Zeit arbeite ich an einer Auslegung die Messwerte in einem Flash-Speicher ablegt. MMC wäre da praktisch, läßt sich mit SPI ansteuern.
(Der Grund für meine Überlegungen war unter anderem auch das Verhalten der Zellen während des Fluges)
Die Wahl fiel auch auf den dsPIC da für eine FAT32 Implementation ein bischen RAM notwendig ist. Dann hat aber die FAT32 den Vorteil mit dem PC kompatibel zu sein.
Zur Auswertung auf dem PC dann entweder die Speicherkarte in ein Lesegerät (FAT32) oder per Ser-Schnittstelle direkt.
Und für den Prozessor den dsPIC30F5011. Preis bei 1-25 Stk 6,81 Euro + MwSt + Versand.
Microchip liefert auch in kleinen Stückzahlen.
Zur Zeit arbeite ich an einer Auslegung die Messwerte in einem Flash-Speicher ablegt. MMC wäre da praktisch, läßt sich mit SPI ansteuern.
(Der Grund für meine Überlegungen war unter anderem auch das Verhalten der Zellen während des Fluges)
Die Wahl fiel auch auf den dsPIC da für eine FAT32 Implementation ein bischen RAM notwendig ist. Dann hat aber die FAT32 den Vorteil mit dem PC kompatibel zu sein.
Zur Auswertung auf dem PC dann entweder die Speicherkarte in ein Lesegerät (FAT32) oder per Ser-Schnittstelle direkt.