Hab jetzt mal wieder die ein wenig älteren Beiträge durchgesucht und bin auf diesen hier gestoßen.
Bin grad selber am Basteln eines Sensors für die Hott Telemetrie, da ich mir jetzt doch was tolles von Graupner geleistet hab, kommt zwar erst nächste Woche aber aus Vorfreude hab ich schon mal mit dem Basteln angefangen

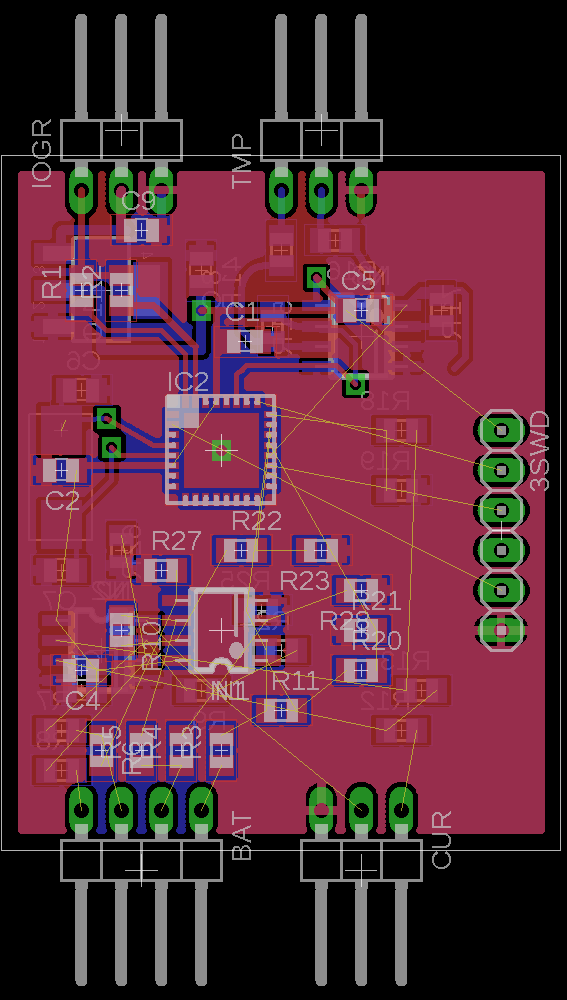
Das Sensor Modul ist im Moment noch für 3S ausgelegt (Es gehen auch mehr mit etwas mehr Aufwand) die differenziell gemessen werde, also gleiche Auflösung für jede Zelle. Auch lassen sich 2 Temperaturfühler und ein Stromsensor anschließen. Das Boarddesign ist noch nicht fertig, (Hier mal ein Bild des jetzigen Standes, stark vergrößert)

- Sensoreinheit Graupnter im Design
- GR_Sensor.jpg.png (52.1 KiB) 5712 mal betrachtet
bin mir auch noch nicht ganz sicher ob ich nicht ein anderes Gehäuse für den uC wählen werde. Wollte diese Form mal ausprobieren wie sich die reflow löten lässt. Auch die Vias (Durchkontaktierungen) sind noch im Moment sehr groß,
das liegt daran das ich selber nur 0.8 mm Durchkontaktierungen herstellen kann. Später falls es mal zu einer Fertigung kommen sollte wird das ganze natürlich noch etwas kleiner werden
Software kann ich dann machen wenn meine Graupner da ist zum experimentieren
Grüße,
Stefan