Eigenbau Spektrum Modul für Futaba T8
#166 Re: Eigenbau Spektrum Modul für Futaba T8
Ich werd mir den Thread mal genauer durchlesen. Vielleicht isses ja doch nicht so schwierig 
Greetz
Guido
******************************************************************************************************************************************************************
Blade 130X
Logo 400SE HC3-SX, FF-7, SB 465FBL/Edge 72 Blätter, MKS-DS9660A+/MKS-BLS980, Hacker A40/XB70Pro, 18er Ritzel
Compass 7HV - Graupner HBS870/770, Scorpion 4035-530KV, Compass TracX FBL, DIY Digitaler Phasen Sensor, Fuison Hawk 120HV, RX: R6303SB, TX: T8FG
******************************************************************************************************************************************************************
Guido
******************************************************************************************************************************************************************
Blade 130X
Logo 400SE HC3-SX, FF-7, SB 465FBL/Edge 72 Blätter, MKS-DS9660A+/MKS-BLS980, Hacker A40/XB70Pro, 18er Ritzel
Compass 7HV - Graupner HBS870/770, Scorpion 4035-530KV, Compass TracX FBL, DIY Digitaler Phasen Sensor, Fuison Hawk 120HV, RX: R6303SB, TX: T8FG
******************************************************************************************************************************************************************
#167 Re: Eigenbau Spektrum Modul für Futaba T8
sublist hat geschrieben:Vielleicht isses ja doch nicht so schwierig
Greetz
isses nicht
grüße Michael
----------------------------------------------------------
Flying is the best fun you can have - with your pants on
T8FG mit SpeckDrumm MOD/ T9CP,MCPx @T8FG SpeckDrumm,TT Mini Titan FBL ,GAUI EP200 FBL,
TREX 500 FBL, suche Sponsor für MicroBeast Test ....
Status: Rundflug mit Kunstflugeinlagen manchmal Tic und weniger Toc
Besucht uns auf HeliChat.de - Von Helipiloten für Helipiloten
----------------------------------------------------------
Flying is the best fun you can have - with your pants on
T8FG mit SpeckDrumm MOD/ T9CP,MCPx @T8FG SpeckDrumm,TT Mini Titan FBL ,GAUI EP200 FBL,
TREX 500 FBL, suche Sponsor für MicroBeast Test ....
Status: Rundflug mit Kunstflugeinlagen manchmal Tic und weniger Toc
Besucht uns auf HeliChat.de - Von Helipiloten für Helipiloten
#168 Re: Eigenbau Spektrum Modul für Futaba T8
in der DX4 stecken schon der schalter, taster und das HF-modul.
led´s, diode, widerstände und n stück platine hätte ich Dir noch für ein modul.
dann fehlt noch ein gehäuse, der stecker für die funke und ein geproggtes ardu.
led´s, diode, widerstände und n stück platine hätte ich Dir noch für ein modul.
dann fehlt noch ein gehäuse, der stecker für die funke und ein geproggtes ardu.
Gruß, Flo
Diabolo,3xSB-2271SG,SB2283MG, Ikon,YGE160HVXX+großerbösermotor, LinusBEC
Diabolo550 3xHV9767, SB-2272MG, Brain, YGE120LVK+passtgraadso,LV2BEC
450L3xDS430,1xDS525,Brain,YGE60+Giftzwerg
Diabolo,3xSB-2271SG,SB2283MG, Ikon,YGE160HVXX+großerbösermotor, LinusBEC
Diabolo550 3xHV9767, SB-2272MG, Brain, YGE120LVK+passtgraadso,LV2BEC
450L3xDS430,1xDS525,Brain,YGE60+Giftzwerg
#169 Re: Eigenbau Spektrum Modul für Futaba T8
hab probleme beim binden.
hab beide varianten durch, beim computersendermode blinkt die led erst, dann bleibt sie dauer rot, beim nichCompsend-mode scheint es kurz zu funktionieren, der mcpx gibt pitch und die led bleibt blau, sobald ich vom taster runtergehe, geht die led wieder aus und pitch auf neutral.
spielt es beim ardu ne rolle welchen GND anschluß ich belege?
sonstige tipps?
hab beide varianten durch, beim computersendermode blinkt die led erst, dann bleibt sie dauer rot, beim nichCompsend-mode scheint es kurz zu funktionieren, der mcpx gibt pitch und die led bleibt blau, sobald ich vom taster runtergehe, geht die led wieder aus und pitch auf neutral.
spielt es beim ardu ne rolle welchen GND anschluß ich belege?
sonstige tipps?
Gruß, Flo
Diabolo,3xSB-2271SG,SB2283MG, Ikon,YGE160HVXX+großerbösermotor, LinusBEC
Diabolo550 3xHV9767, SB-2272MG, Brain, YGE120LVK+passtgraadso,LV2BEC
450L3xDS430,1xDS525,Brain,YGE60+Giftzwerg
Diabolo,3xSB-2271SG,SB2283MG, Ikon,YGE160HVXX+großerbösermotor, LinusBEC
Diabolo550 3xHV9767, SB-2272MG, Brain, YGE120LVK+passtgraadso,LV2BEC
450L3xDS430,1xDS525,Brain,YGE60+Giftzwerg
#170 Re: Eigenbau Spektrum Modul für Futaba T8
Welche LED macht was?
Die Reihenfolge ist:
- mCP X Akku anschliessen, warten bis die blaue LED schnell blinkt
- Taster auf Modul drücken und gerückt halten, Sender einschalten, rote LED auf dem Modul blinkt
- nach ein paar Sekunden leuchtet die blaue LED vom mCP X durchgehend, jetzt Taster loslassen, die rote LED erlischt und die grüne LED blinkt.
Wenn die rote LED dauerleuchtet bekommt das Modul kein PPM...
Gruß Stefan
Die Reihenfolge ist:
- mCP X Akku anschliessen, warten bis die blaue LED schnell blinkt
- Taster auf Modul drücken und gerückt halten, Sender einschalten, rote LED auf dem Modul blinkt
- nach ein paar Sekunden leuchtet die blaue LED vom mCP X durchgehend, jetzt Taster loslassen, die rote LED erlischt und die grüne LED blinkt.
Wenn die rote LED dauerleuchtet bekommt das Modul kein PPM...
Gruß Stefan
#171 Re: Eigenbau Spektrum Modul für Futaba T8
ok... also die seitenruderknüppelgeschichte kann ich vergessen?
wo kommt PPM her?
wo kommt PPM her?
Gruß, Flo
Diabolo,3xSB-2271SG,SB2283MG, Ikon,YGE160HVXX+großerbösermotor, LinusBEC
Diabolo550 3xHV9767, SB-2272MG, Brain, YGE120LVK+passtgraadso,LV2BEC
450L3xDS430,1xDS525,Brain,YGE60+Giftzwerg
Diabolo,3xSB-2271SG,SB2283MG, Ikon,YGE160HVXX+großerbösermotor, LinusBEC
Diabolo550 3xHV9767, SB-2272MG, Brain, YGE120LVK+passtgraadso,LV2BEC
450L3xDS430,1xDS525,Brain,YGE60+Giftzwerg
#172 Re: Eigenbau Spektrum Modul für Futaba T8
bis dahin passt´s. mit der dauer-blau vom mcpx wird auch pitch gegeben. wenn ich jetzt den taster loslasse geht die blaue led wieder aus, pitch ist weg und die rote LED brennt dauernd. die grüne macht nix.don_king hat geschrieben: - nach ein paar Sekunden leuchtet die blaue LED vom mCP X durchgehend, jetzt Taster loslassen,
Gruß, Flo
Diabolo,3xSB-2271SG,SB2283MG, Ikon,YGE160HVXX+großerbösermotor, LinusBEC
Diabolo550 3xHV9767, SB-2272MG, Brain, YGE120LVK+passtgraadso,LV2BEC
450L3xDS430,1xDS525,Brain,YGE60+Giftzwerg
Diabolo,3xSB-2271SG,SB2283MG, Ikon,YGE160HVXX+großerbösermotor, LinusBEC
Diabolo550 3xHV9767, SB-2272MG, Brain, YGE120LVK+passtgraadso,LV2BEC
450L3xDS430,1xDS525,Brain,YGE60+Giftzwerg
#173 Re: Eigenbau Spektrum Modul für Futaba T8
vom futaba pin3 bis ardu pin8 ist durchgang.
Gruß, Flo
Diabolo,3xSB-2271SG,SB2283MG, Ikon,YGE160HVXX+großerbösermotor, LinusBEC
Diabolo550 3xHV9767, SB-2272MG, Brain, YGE120LVK+passtgraadso,LV2BEC
450L3xDS430,1xDS525,Brain,YGE60+Giftzwerg
Diabolo,3xSB-2271SG,SB2283MG, Ikon,YGE160HVXX+großerbösermotor, LinusBEC
Diabolo550 3xHV9767, SB-2272MG, Brain, YGE120LVK+passtgraadso,LV2BEC
450L3xDS430,1xDS525,Brain,YGE60+Giftzwerg
#174 Re: Eigenbau Spektrum Modul für Futaba T8
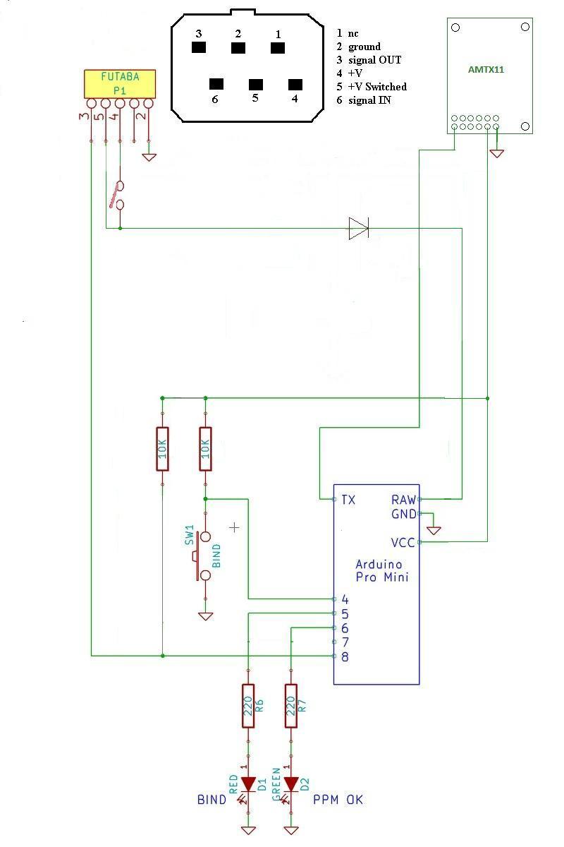
will immer noch nicht... hab es nach dem schaltplan verdrahtet:
http://www.rchelifan.org/download/file. ... &mode=view
dann ist mir hier
http://www.rchelifan.org/download/file. ... &mode=view
aufgefallen, daß Didi andere TX und VCC am ardu belegt hat. hab dann umgelötet, aber immer noch nix. die rote led blinkt.
kann es sein, daß das von Michael geproggte Ardu mit Didi´s schaltplan nicht klarkommt?
http://www.rchelifan.org/download/file. ... &mode=view
dann ist mir hier
http://www.rchelifan.org/download/file. ... &mode=view
aufgefallen, daß Didi andere TX und VCC am ardu belegt hat. hab dann umgelötet, aber immer noch nix. die rote led blinkt.
kann es sein, daß das von Michael geproggte Ardu mit Didi´s schaltplan nicht klarkommt?
Gruß, Flo
Diabolo,3xSB-2271SG,SB2283MG, Ikon,YGE160HVXX+großerbösermotor, LinusBEC
Diabolo550 3xHV9767, SB-2272MG, Brain, YGE120LVK+passtgraadso,LV2BEC
450L3xDS430,1xDS525,Brain,YGE60+Giftzwerg
Diabolo,3xSB-2271SG,SB2283MG, Ikon,YGE160HVXX+großerbösermotor, LinusBEC
Diabolo550 3xHV9767, SB-2272MG, Brain, YGE120LVK+passtgraadso,LV2BEC
450L3xDS430,1xDS525,Brain,YGE60+Giftzwerg
#175 Re: Eigenbau Spektrum Modul für Futaba T8
aalso, nochmal genauer.
akku an den mcpx, T8 ist aus, mcpx blinkt, taster gedrückt und schalter umgelegt. t8 geht an, rote led blinkt.irgendwann leuchtet die LED im mcpx dauer-blau und der mcpx gibt negativ pitch. grüne led aus, rote blinkt.
ich laß den taster los, blaue led aus, pitch neutral, rote led aus, kurz später dauer rot.
akku an den mcpx, T8 ist aus, mcpx blinkt, taster gedrückt und schalter umgelegt. t8 geht an, rote led blinkt.irgendwann leuchtet die LED im mcpx dauer-blau und der mcpx gibt negativ pitch. grüne led aus, rote blinkt.
ich laß den taster los, blaue led aus, pitch neutral, rote led aus, kurz später dauer rot.
Gruß, Flo
Diabolo,3xSB-2271SG,SB2283MG, Ikon,YGE160HVXX+großerbösermotor, LinusBEC
Diabolo550 3xHV9767, SB-2272MG, Brain, YGE120LVK+passtgraadso,LV2BEC
450L3xDS430,1xDS525,Brain,YGE60+Giftzwerg
Diabolo,3xSB-2271SG,SB2283MG, Ikon,YGE160HVXX+großerbösermotor, LinusBEC
Diabolo550 3xHV9767, SB-2272MG, Brain, YGE120LVK+passtgraadso,LV2BEC
450L3xDS430,1xDS525,Brain,YGE60+Giftzwerg
#176 Re: Eigenbau Spektrum Modul für Futaba T8
auf dem ardu leuchtet ne rote led und ne grüne neben dem resetknopf blinkt.
Gruß, Flo
Diabolo,3xSB-2271SG,SB2283MG, Ikon,YGE160HVXX+großerbösermotor, LinusBEC
Diabolo550 3xHV9767, SB-2272MG, Brain, YGE120LVK+passtgraadso,LV2BEC
450L3xDS430,1xDS525,Brain,YGE60+Giftzwerg
Diabolo,3xSB-2271SG,SB2283MG, Ikon,YGE160HVXX+großerbösermotor, LinusBEC
Diabolo550 3xHV9767, SB-2272MG, Brain, YGE120LVK+passtgraadso,LV2BEC
450L3xDS430,1xDS525,Brain,YGE60+Giftzwerg
#177 Re: Eigenbau Spektrum Modul für Futaba T8
Ah, ok.
Wenn die grüne LED auf dem Arduino blinkt kommt das PPM Signal an.
Das Binden scheint auch zu funktionieren, aber sobalt du den Taster loslässt bekommt der Heli kein Signal mehr.
Auf deinem Foto sieht es so aus als hättest du VCC und TX zum Modul vertauscht...
Gruß Stefan
Wenn die grüne LED auf dem Arduino blinkt kommt das PPM Signal an.
Das Binden scheint auch zu funktionieren, aber sobalt du den Taster loslässt bekommt der Heli kein Signal mehr.
Auf deinem Foto sieht es so aus als hättest du VCC und TX zum Modul vertauscht...
Gruß Stefan
#178 Re: Eigenbau Spektrum Modul für Futaba T8
Halt, Kommando zurück!
Ist wohl doch richtig verdrahtet...
Ist wohl doch richtig verdrahtet...
#179 Re: Eigenbau Spektrum Modul für Futaba T8
Mach mal bitte ein Bild auf dem man die Verdrahtung des Tasters besser sieht.
Gruß Stefan
Gruß Stefan
#180 Re: Eigenbau Spektrum Modul für Futaba T8
da sieht man doch nix.. richtig verdrahtet ist die platine definitv.
der 6 polige futaba stecker/buchse auf DEM schaltplan
http://www.rchelifan.org/download/file. ... &mode=view
ist das der stecker von der verschaltungsseite oder von vorne die pin-seite? bzw. buchse von der funke von hinten drauf, was das gleiche wie verschaltungsseite des steckers wäre...
der 6 polige futaba stecker/buchse auf DEM schaltplan
http://www.rchelifan.org/download/file. ... &mode=view
ist das der stecker von der verschaltungsseite oder von vorne die pin-seite? bzw. buchse von der funke von hinten drauf, was das gleiche wie verschaltungsseite des steckers wäre...
Gruß, Flo
Diabolo,3xSB-2271SG,SB2283MG, Ikon,YGE160HVXX+großerbösermotor, LinusBEC
Diabolo550 3xHV9767, SB-2272MG, Brain, YGE120LVK+passtgraadso,LV2BEC
450L3xDS430,1xDS525,Brain,YGE60+Giftzwerg
Diabolo,3xSB-2271SG,SB2283MG, Ikon,YGE160HVXX+großerbösermotor, LinusBEC
Diabolo550 3xHV9767, SB-2272MG, Brain, YGE120LVK+passtgraadso,LV2BEC
450L3xDS430,1xDS525,Brain,YGE60+Giftzwerg