(lange Antwort: Das HF-Modul ist identisch mit dem von der DX4)
Eigenbau Spektrum Modul für Futaba T8
#301 Re: Eigenbau Spektrum Modul für Futaba T8
Kurze Antwort: Ja. 
(lange Antwort: Das HF-Modul ist identisch mit dem von der DX4)
(lange Antwort: Das HF-Modul ist identisch mit dem von der DX4)
#302 Re: Eigenbau Spektrum Modul für Futaba T8
Hallo,
habe das Arduino bekommen und in Betrieb genommen. Flashen usw. funktioniert, also habe ich mal den PPM Decoder am Serial Monitor ausprobiert. Funktioniert auch. Juhu, jetzt fehlt nur noch die DX4e zum Schlachten.
Zwei Fragen habe ich an die Experten:
1. Im Schaltplan ist der Bind Taster mit einem externen Pullup versehen. Warum wurde nicht der interne Pullup verwendet. Würde einen Widerstand sparen. Siehe Tutorial http://www.arduino.cc/en/Tutorial/DigitalPins:
...
pinMode(pin, INPUT); // set pin to input
digitalWrite(pin, HIGH); // turn on pullup resistors
...
2. Mit meiner Noname Fernbedienung funktioniert die PPM Decodierung einwandfrei. Mit der MX-20 HoTT (DSC Buchse) nicht. Liegt sicher an den vermurksten PPM Pegeln (siehe mein Post weiter oben). Mit der einfachen Transistorschaltung geht es leider auch nicht. Hat jemand eine fuktionierende externe Beschaltung um das DSC PPM für das Arduino aufzubereiten?
VG Michael
habe das Arduino bekommen und in Betrieb genommen. Flashen usw. funktioniert, also habe ich mal den PPM Decoder am Serial Monitor ausprobiert. Funktioniert auch. Juhu, jetzt fehlt nur noch die DX4e zum Schlachten.
Zwei Fragen habe ich an die Experten:
1. Im Schaltplan ist der Bind Taster mit einem externen Pullup versehen. Warum wurde nicht der interne Pullup verwendet. Würde einen Widerstand sparen. Siehe Tutorial http://www.arduino.cc/en/Tutorial/DigitalPins:
...
pinMode(pin, INPUT); // set pin to input
digitalWrite(pin, HIGH); // turn on pullup resistors
...
2. Mit meiner Noname Fernbedienung funktioniert die PPM Decodierung einwandfrei. Mit der MX-20 HoTT (DSC Buchse) nicht. Liegt sicher an den vermurksten PPM Pegeln (siehe mein Post weiter oben). Mit der einfachen Transistorschaltung geht es leider auch nicht. Hat jemand eine fuktionierende externe Beschaltung um das DSC PPM für das Arduino aufzubereiten?
VG Michael
#303 Re: Eigenbau Spektrum Modul für Futaba T8
HÄÄÄ???
Didi,
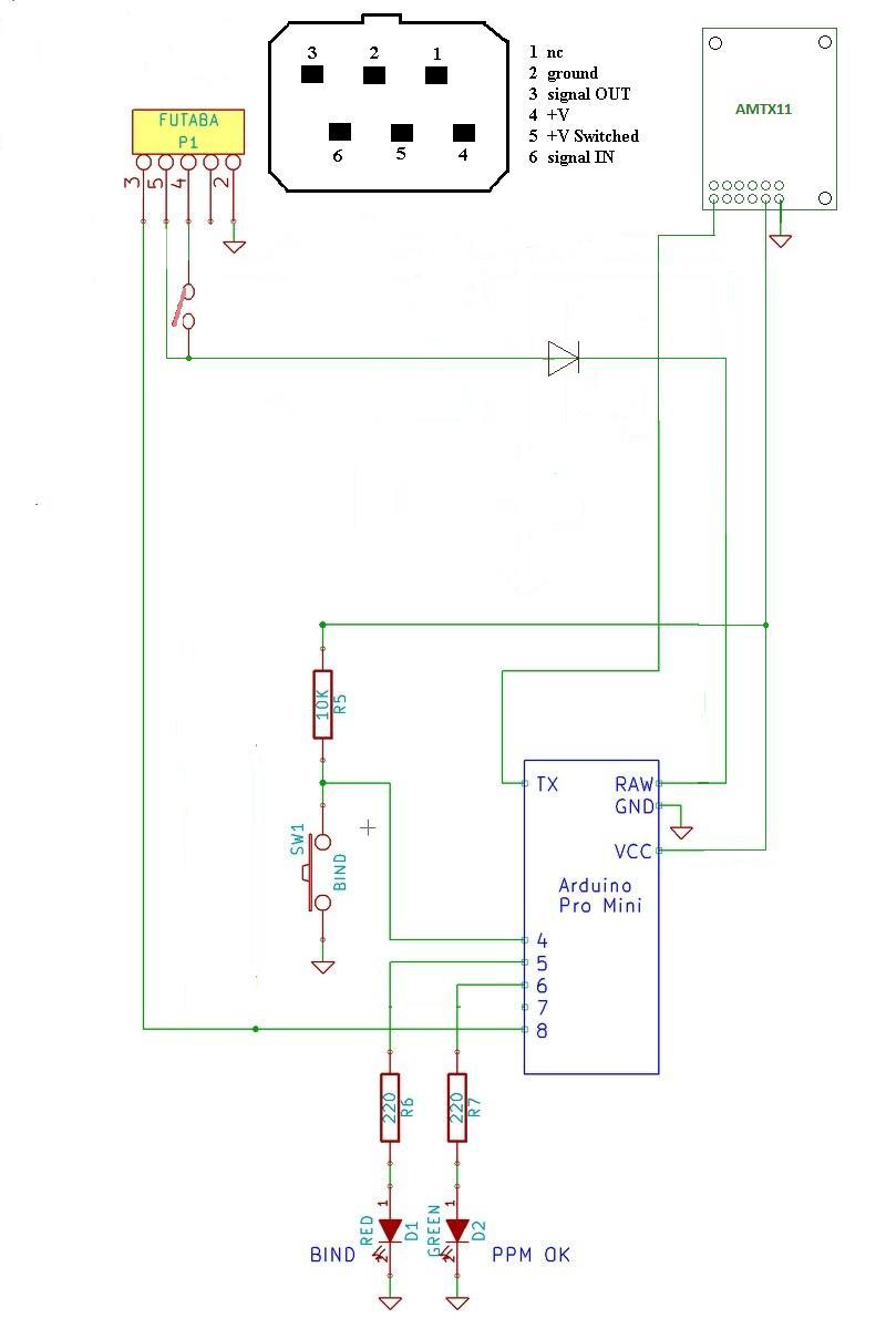
hast du am Schaltplan was geändert? Im Bild ist parallel zum Bind-Taster ein weiterer 10k Widerstand zu sehen. Braucht man den? Oder ist das der Widerstand von dem Egbert gemeint hat, dass man diesen weglassen könnte?
Mein Schaltplan sieht ein wenig anders aus: Ich habe noch diese Version. Welche ist jetzt aktuell ???
Didi,
hast du am Schaltplan was geändert? Im Bild ist parallel zum Bind-Taster ein weiterer 10k Widerstand zu sehen. Braucht man den? Oder ist das der Widerstand von dem Egbert gemeint hat, dass man diesen weglassen könnte?
Mein Schaltplan sieht ein wenig anders aus: Ich habe noch diese Version. Welche ist jetzt aktuell ???
Grüßle Marco
TT Mini Titan 325E FBL als Bell UH-1 (helifleet.com) oder guckst du ...
Compass Atom 500 FBL (helifleet.com) oder guckst du ...
E-flite Blade mCP X BL (helifleet.com)
Align T-Rex 600 EFL (helifleet.com)
TT Mini Titan 325E FBL als Bell UH-1 (helifleet.com) oder guckst du ...
Compass Atom 500 FBL (helifleet.com) oder guckst du ...
E-flite Blade mCP X BL (helifleet.com)
Align T-Rex 600 EFL (helifleet.com)
#304 Re: Eigenbau Spektrum Modul für Futaba T8
Da fragst Du mich was.
Also ich habe den Widerstand verbaut.
Kannst Du aber auch weglassen.
Also ich habe den Widerstand verbaut.
Kannst Du aber auch weglassen.
Plus an Masse, das knallt klasse! 
zu Luft: Logo 600SE, TDR, Blade 130x, mcpx V1 BL & V2 stock
Knuffel V2, Corsair, Mentor als Wasserflugzeug, Turn Left, Impressivo, Knurri, Hexa-Copter, Agrumi-Nanowii-X und Nanowii-Y6, Wilga im Aufbau
zu Land: E-Maxx 16,8V BL
zu Wasser: NoStep 2, Jetböötchen "Tear Into", MHZ Mystic 114 im Aufbau
Powerd by...GensAce
zu Luft: Logo 600SE, TDR, Blade 130x, mcpx V1 BL & V2 stock
Knuffel V2, Corsair, Mentor als Wasserflugzeug, Turn Left, Impressivo, Knurri, Hexa-Copter, Agrumi-Nanowii-X und Nanowii-Y6, Wilga im Aufbau
zu Land: E-Maxx 16,8V BL
zu Wasser: NoStep 2, Jetböötchen "Tear Into", MHZ Mystic 114 im Aufbau
Powerd by...GensAce
#305 Re: Eigenbau Spektrum Modul für Futaba T8
Den Widerstand kannst Du weglassen. Zumindest funktioniert es bei mir auch ohne problemlos. Evtl. ist das aber eine Möglichkeit für die Besitzer von HoTT-Sendern mit Problemen durch einen zu geringen Signalpegel. Damit würde der PPM-Pegel auf VCC angehoben. Ist einen Versuch wert.
-
Real_BamBam
- Beiträge: 6
- Registriert: 15.12.2011 21:30:19
#306 Re: Eigenbau Spektrum Modul für Futaba T8
Hallo,
ich habe eine mx-16 HoTT und habe das gleiche Problem wie Michael. An meiner mx-16 tut sich PPM-technisch gar nichts, die grüne LED gibt keinen Mucks von sich.
An meiner alten Futaba FX-18 klappt's auf Anhieb.
Viele Grüße,
Stefan
ich habe eine mx-16 HoTT und habe das gleiche Problem wie Michael. An meiner mx-16 tut sich PPM-technisch gar nichts, die grüne LED gibt keinen Mucks von sich.
An meiner alten Futaba FX-18 klappt's auf Anhieb.
Ich habe das Modul an meiner mx-16 sowohl mit, also auch ohne Widerstand ausprobiert. Leider macht es keinen Unterschied.echo.zulu hat geschrieben: Evtl. ist das aber eine Möglichkeit für die Besitzer von HoTT-Sendern mit Problemen durch einen zu geringen Signalpegel. Damit würde der PPM-Pegel auf VCC angehoben. Ist einen Versuch wert.
Viele Grüße,
Stefan
#307 Re: Eigenbau Spektrum Modul für Futaba T8
Hat denn einer von euch mal die Möglichkeit nen Oszilloskop an den PPM-Ausgang seines HoTT-Senders zu halten?
-
Real_BamBam
- Beiträge: 6
- Registriert: 15.12.2011 21:30:19
#308 Re: Eigenbau Spektrum Modul für Futaba T8
Hi,echo.zulu hat geschrieben:Hat denn einer von euch mal die Möglichkeit nen Oszilloskop an den PPM-Ausgang seines HoTT-Senders zu halten?
ich habe leider nur die bescheidenen Mittel eines Soundkarten-Oszilloskops (also DSC an Mikro-Eingang des PCs).
Das sieht dann so aus: In der x-Achse sind es pro Rasterschritt 200mV. Keine Ahnung, ob und wie genau das ist. Deckt sich aber in etwa mit dem, was Michael hier geschrieben hat: http://www.rchelifan.org/viewtopic.php? ... 6#p1324726
Viele Grüße,
Stefan
#309 Re: Eigenbau Spektrum Modul für Futaba T8
Super, welches Soundkarten Oszi ist das? Ich bin mit viel teurerem Equipment zum gleichen Ergebnis gekommen. . MX-16 am DSC Ausgang: ca. 0,3 Volt Ruhepegel und -1,2 Volt AktivpegelReal_BamBam hat geschrieben:Hi,echo.zulu hat geschrieben:Hat denn einer von euch mal die Möglichkeit nen Oszilloskop an den PPM-Ausgang seines HoTT-Senders zu halten?
ich habe leider nur die bescheidenen Mittel eines Soundkarten-Oszilloskops (also DSC an Mikro-Eingang des PCs).
Das sieht dann so aus: In der x-Achse sind es pro Rasterschritt 200mV. Keine Ahnung, ob und wie genau das ist. Deckt sich aber in etwa mit dem, was Michael hier geschrieben hat: http://www.rchelifan.org/viewtopic.php? ... 6#p1324726
Viele Grüße,
Stefan
Das soll angeblich funktionieren. Hat das schon mal jemand aufgebaut? Die 5V könnte man direkt von der DATA Buchse abgreifen.
-
Real_BamBam
- Beiträge: 6
- Registriert: 15.12.2011 21:30:19
#310 Re: Eigenbau Spektrum Modul für Futaba T8
Hi,mha hat geschrieben:Super, welches Soundkarten Oszi ist das? Ich bin mit viel teurerem Equipment zum gleichen Ergebnis gekommen.
dieses hier: http://www.zeitnitz.de/Christian/scope_de
Für meine MX-16 HoTT habe ich mir jetzt so beholfen, dass ich die Schaltung mit einem externen Akku an einen GR-12 gehangen habe, der auf SUMO gestellt ist. So habe ich quasi ein "WirelessPPMToDSM2"-Modul. Das funktioniert schon mal einwandfrei.
Auf kurz oder lang werde ich es aber auch noch mal - um einen Kollegen zu zitieren - mit einer "doppelten Transistorstufe" versuchen.
Viele Grüße,
Stefan
#311 Re: Eigenbau Spektrum Modul für Futaba T8
Der erste Fehler in der Schaltung ist schon mal die Stromversorgung. Die Spektrum-Module vertragen nur 3,3V. Wenn Du es so aufbaust, wird es wohl nicht lange halten. Der 10 Ohm Widerstand R4 ist wohl auch nur als Angstwiderstand verbaut. Im Grunde genommen ist der Transistor-Inverter auch schon so bei RC-Groups veröffentlicht worden. Nur die Zener-Diode war da m.W. nicht verbaut. Insgesamt gesehen ist das aber auf jeden Fall nen Test wert, wenn die Versorgungsspannung angepasst wird. Was mir bei den Logs vom Scope noch eingefällt ist die Signalmasse. Wenn Du da negative Pegel hast, dann ist das Signal wohl auf VCC bezogen. Wie sieht das Signal aus, wenn man die Masse bei GND am Sender abgreift?
#312 Re: Eigenbau Spektrum Modul für Futaba T8
Hallo,echo.zulu hat geschrieben:Der erste Fehler in der Schaltung ist schon mal die Stromversorgung. Die Spektrum-Module vertragen nur 3,3V. Wenn Du es so aufbaust, wird es wohl nicht lange halten. Der 10 Ohm Widerstand R4 ist wohl auch nur als Angstwiderstand verbaut. Im Grunde genommen ist der Transistor-Inverter auch schon so bei RC-Groups veröffentlicht worden. Nur die Zener-Diode war da m.W. nicht verbaut. Insgesamt gesehen ist das aber auf jeden Fall nen Test wert, wenn die Versorgungsspannung angepasst wird. Was mir bei den Logs vom Scope noch eingefällt ist die Signalmasse. Wenn Du da negative Pegel hast, dann ist das Signal wohl auf VCC bezogen. Wie sieht das Signal aus, wenn man die Masse bei GND am Sender abgreift?
die Schaltung soll das PPM nicht für ein Spektrum Modul, sondern für ein Arduino Board, das dann ein Spektrum HF Teil ansteuert, aufbereiten. Insofern sind die 5V schon ok oder eine 3,3V Zener Diode einsetzen. Leider funktioniert das Soundkartenoszi mit meinem Notebook nicht so schön wie das von Real_BamBam. Aber die Masse der DSC Buchse und die Masse der Data Buchse sind verbunden. Sollte also keinen Unterschied machen. Vielleicht kann Real_BamBam das ausprobieren.
@Real_BamBam: wie hast Du das Soundkartenoszi angeschlossen? Stereostecker und dann einfach an Masse und PPM an eine Signalpin der Stereobuchse? Oder noch einen Konensator dazwischen?
-
Real_BamBam
- Beiträge: 6
- Registriert: 15.12.2011 21:30:19
#313 Re: Eigenbau Spektrum Modul für Futaba T8
Hi,echo.zulu hat geschrieben:@Real_BamBam: wie hast Du das Soundkartenoszi angeschlossen? Stereostecker und dann einfach an Masse und PPM an eine Signalpin der Stereobuchse? Oder noch einen Konensator dazwischen?
ich habe von einem Simulatordongle ein Kabel "3,5mm Klinke auf 3,5mm Klinke". Sind zwar Stereoklinkenstecker, jedoch m.W. nur Mono belegt. Die eine Seite in die DSC-Buchse der mx-16 HoTT, die andere in den Mikro-Eingang meines PCs. Dann Programm gestartet, Mikrofoneingang als Quelle gewählt, und das war's schon.
Die Schaltung würde ich gerne ausprobieren, die Teile habe ich wahrscheinlich jedoch nicht alle rumliegen (muss ich mal meine Kiste durchwühlen), daher wird das etwas dauern.
Gruß,
Stefan
#314 Re: Eigenbau Spektrum Modul für Futaba T8
Dann tut meine onboard Soundkarte nicht so richtig ...
Habe noch ein wenig experimentiert und die MX-20 HoTT zum Laufen gebracht. PPM von der DSC Buchse, 5V von der Data+ Buchse. Das Arduino dekodiert so sauber das PPM Signal. Die 5V von der Data+ Buchse wird dann auch das Arduino und indirekt damit auch das Sepktrum HF Modul versorgen.
Materialliste:
1 200k
1 10k
1 4k7
1 BC546B (irgendein NPN Transistor)
Mein Versuchsaufbau:
Daten vom Arduino zum (noch nicht angeschlossenen) Spektrummodul:
0 0 03 39 (825) 05 ED (493) 09 FB (507) 0D FF (511) 12 F1 (753) 15 F4 (500) 0 0 5863
0 0 03 38 (824) 05 EE (494) 09 FB (507) 0D FF (511) 12 F2 (754) 15 F4 (500) 0 0 5863
0 0 03 39 (825) 05 ED (493) 09 FB (507) 0D FF (511) 12 F1 (753) 15 F4 (500) 0 0 5863
0 0 03 38 (824) 05 EE (494) 09 FB (507) 0D FF (511) 12 F2 (754) 15 F4 (500) 0 0 5863
0 0 03 3A (826) 05 EE (494) 09 FB (507) 0D FF (511) 12 F1 (753) 15 F4 (500) 0 0 5863
0 0 03 39 (825) 05 EE (494) 09 FC (508) 0D F5 (501) 12 F1 (753) 15 F4 (500) 0 0 5862
0 0 03 39 (825) 05 EE (494) 09 FB (507) 0D FE (510) 12 F1 (753) 15 F4 (500) 0 0 5863
Habe noch ein wenig experimentiert und die MX-20 HoTT zum Laufen gebracht. PPM von der DSC Buchse, 5V von der Data+ Buchse. Das Arduino dekodiert so sauber das PPM Signal. Die 5V von der Data+ Buchse wird dann auch das Arduino und indirekt damit auch das Sepktrum HF Modul versorgen.
Materialliste:
1 200k
1 10k
1 4k7
1 BC546B (irgendein NPN Transistor)
Mein Versuchsaufbau:
Daten vom Arduino zum (noch nicht angeschlossenen) Spektrummodul:
0 0 03 39 (825) 05 ED (493) 09 FB (507) 0D FF (511) 12 F1 (753) 15 F4 (500) 0 0 5863
0 0 03 38 (824) 05 EE (494) 09 FB (507) 0D FF (511) 12 F2 (754) 15 F4 (500) 0 0 5863
0 0 03 39 (825) 05 ED (493) 09 FB (507) 0D FF (511) 12 F1 (753) 15 F4 (500) 0 0 5863
0 0 03 38 (824) 05 EE (494) 09 FB (507) 0D FF (511) 12 F2 (754) 15 F4 (500) 0 0 5863
0 0 03 3A (826) 05 EE (494) 09 FB (507) 0D FF (511) 12 F1 (753) 15 F4 (500) 0 0 5863
0 0 03 39 (825) 05 EE (494) 09 FC (508) 0D F5 (501) 12 F1 (753) 15 F4 (500) 0 0 5862
0 0 03 39 (825) 05 EE (494) 09 FB (507) 0D FE (510) 12 F1 (753) 15 F4 (500) 0 0 5863
-
Real_BamBam
- Beiträge: 6
- Registriert: 15.12.2011 21:30:19
#315 Re: Eigenbau Spektrum Modul für Futaba T8
Hi!
Hab leider nicht alle Teile für die Schaltung da. Mal schauen,, wann ich das mit HF-Modul testen kann.
Viele Grüße,
Stefan
Klasse!mha hat geschrieben:Habe noch ein wenig experimentiert und die MX-20 HoTT zum Laufen gebracht.
Hab leider nicht alle Teile für die Schaltung da. Mal schauen,, wann ich das mit HF-Modul testen kann.
Viele Grüße,
Stefan